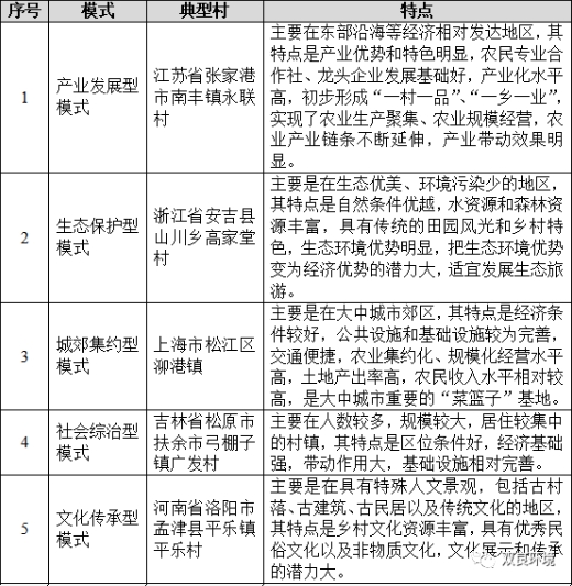
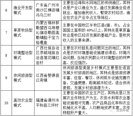
¡¡¡¡¹ú¼Òũҵ²¿ÓÚ2013ÄêÆô¶¯Á˓ƯÁÁÐæÂ䔽¨ÉèÔ˶¯£¬£¬£¬£¬£¬£¬£¬ÓÚ2014Äê2ÔÂÕýʽ¶ÔÍâÐû²¼Æ¯ÁÁÐæÂ佨ÉèÊ®´óģʽ£¬£¬£¬£¬£¬£¬£¬ÎªÌìÏÂµÄÆ¯ÁÁÐæÂ佨ÉèÌṩ·¶±¾ºÍ½è¼ø¡£¡£¡£¡£¡£¡£Ïêϸ¶øÑÔÕâÊ®´óģʽ»®·ÖΪ£º¹¤ÒµÉú³¤ÐÍ¡¢Éú̬±£»£»£»£»£»£»£»¤ÐÍ¡¢³Ç½¼¼¯Ô¼ÐÍ¡¢Éç»á×ÛÖÎÐÍ¡¢ÎÄ»¯´«³ÐÐÍ¡¢ÓæÒµ¿ª·¢ÐÍ¡¢²ÝÔÄÁ³¡ÐÍ¡¢ÇéÐÎÕûÖÎÐÍ¡¢ÐÝÏÐÂÃÓÎÐÍ¡¢¸ßЧũҵÐÍ¡£¡£¡£¡£¡£¡£
¡¡¡¡Æ¯ÁÁÐæÂäģʽ¼°µä·¶´åÒ»ÀÀ±í[1]

¡¡¡¡ÔÚ¶ÔÆ¯ÁÁÐæÂ佨ÉèģʽµÄÑо¿Àú³ÌÖУ¬£¬£¬£¬£¬£¬£¬ÎâÀí²ÆµÈ[2]×ܽáÁ˹²ÓÐÂÄÀúºÍ¹²ÐÔÎÊÌ⣬£¬£¬£¬£¬£¬£¬ÏÂÎÄ·ÖÏíÎâÀí²ÆµÈµÄÖ÷Òª¿´·¨¡£¡£¡£¡£¡£¡£
¡¡¡¡¹² ÓÐ ¾ Ñ飺
¡¡¡¡01Õþ¸®Ö÷µ¼¡¢Éç»á¼ÓÈë
¡¡¡¡Õþ¸®Ö÷µ¼Ö÷ÒªÌåÏÖÔÚ×éÖ¯·¢¶¯¡¢²¿·Öе÷¡¢ÍýÏëÒýÁì¡¢²ÆÎñÖ¸µ¼ÉÏ£¬£¬£¬£¬£¬£¬£¬ÐγÉÕûÌåÁª¶¯¡¢×ÊÔ´ÕûºÏ¡¢Éç»áÅäºÏ¼ÓÈëµÄ½¨ÉèÃûÌᣡ£¡£¡£¡£¡£Õþ¸®Ö÷µ¼²»ÊÇÕþ¸®°ü°ìÒ»ÇУ¬£¬£¬£¬£¬£¬£¬Æ¯ÁÁÐæÂ佨ÉèÒªÐγɶàÔª¼ÓÈë»úÖÆ¡£¡£¡£¡£¡£¡£
¡¡¡¡02ÍýÏëÒýÁì¡¢ÏîÄ¿ÍÆ½ø
¡¡¡¡´Óʵ¼ùÀ´¿´£¬£¬£¬£¬£¬£¬£¬×¢ÖØÍýÏëÒýÁ죬£¬£¬£¬£¬£¬£¬²¢Í¨¹ýÏîÄ¿ÐÎʽ¾ÙÐÐÍÆ½ø£¬£¬£¬£¬£¬£¬£¬ÊÇÆ¯ÁÁÐæÂ佨ÉèµÄÒ»ÌõÖ÷ÒªÂÄÀú¡£¡£¡£¡£¡£¡£Æ¯ÁÁÐæÂ佨ÉèÍýÏëÒªÔÚ×ðÖØÈºÖÚÒâÔ¸µÄ»ù´¡ÉÏ£¬£¬£¬£¬£¬£¬£¬×öµ½ÒòµØÖÆÒË¡¢Í³³ï¼æ¹Ë¡¢³ÇÏçÒ»Ì壬£¬£¬£¬£¬£¬£¬²¢×¢ÖØÍýÏëµÄ¿É²Ù×÷ÐÔ¡£¡£¡£¡£¡£¡£
¡¡¡¡03 ¹¤ÒµÖ§³Ö¡¢ÐæÂäı»®
¡¡¡¡Ö»¹Ü¸÷µØÆ¯ÁÁÐæÂ佨ÉèµÄģʽ¿ÉÄÜÓвî±ð£¬£¬£¬£¬£¬£¬£¬µ«ÔÚ¹¤ÒµÉú³¤Öж¼²»Ô¼¶øÍ¬µÃÌåÏÖÁ˹¤ÒµÖ§³Ö£¬£¬£¬£¬£¬£¬£¬ÐæÂäı»®µÄÀíÄ£¬£¬£¬£¬£¬£¬Í¨¹ý¿Õ¼äˢС¢×ÊÔ´ÕûºÏ¡¢ÈËÎÄ¿ª·¢£¬£¬£¬£¬£¬£¬£¬µÖ´ïƯÁÁÐæÂäµÄÓÀÐøÉú³¤¡£¡£¡£¡£¡£¡£
¡¡¡¡¹² ÐÔ ÎÊ Ì⣺
¡¡¡¡01ƯÁÁÐæÂ佨ÉèÒª×ÅÁ¦»úÖÆÁ¢Òì
¡¡¡¡Ò»Ð©µØ·½ÓÉÓÚ²ÆÁ¦ÐÛºñ£¬£¬£¬£¬£¬£¬£¬¿ÉÒÔÔÚ¶ÌÆÚÄÚ½¨³ÉƯÁÁÐæÂ䣬£¬£¬£¬£¬£¬£¬µ«ÕâÑùµÄƯÁÁÐæÂ佨ÉèģʽȴÄÑÒÔ¸´ÖÆ£¬£¬£¬£¬£¬£¬£¬ÇÒÄÑÒÔÒ»Á¬ºã¾Ã¡£¡£¡£¡£¡£¡£¼´±ã¾¼ÃÅµÄÏØÊÐÒ²·´Ó¦£¬£¬£¬£¬£¬£¬£¬´ÓÉúÌ¬Çø½¨Éèµ½ÐæÂäÇéÐÎ×ÛºÏÕûÖÎÒÔ¼°Æ¯ÁÁÐæÂ佨É裬£¬£¬£¬£¬£¬£¬Ò»´óÅúÅ©´åÇéÐλù´¡ÉèÊ©½¨³ÉͶÔË£¬£¬£¬£¬£¬£¬£¬ÏØÊвÆÎñÒ²ÄÑÒԼ縺ÿÄêÓÃÓÚÎÛË®´¦Öóͷ£¡¢À¬»ø´¦Öóͷ£¡¢ÊÐÕþÂÌ»¯¡¢Å©´åõè¾¶µÈ»ù´¡ÉèÊ©µÄά»¤ÓöÈÒÔ¼°ÇéÐÎÖÎÀíµÄÆäËûÖ§³ö¡£¡£¡£¡£¡£¡£¿ÉÊÇËæ×ÅÆ¯ÁÁÐæÂ佨ÉèµÄÒ»Ö±ÍÆ½ø£¬£¬£¬£¬£¬£¬£¬Î¬»¤ÖÎÀí¾·Ñ½ö¿¿²ÆÎñÖ§³Ö½«ÄÑÒÔΪ¼Ì¡£¡£¡£¡£¡£¡£Òò´Ë£¬£¬£¬£¬£¬£¬£¬Æ¯ÁÁÐæÂ佨Éè±ØÐè×¢ÖØÌåÖÆ»úÖÆÁ¢Ò죬£¬£¬£¬£¬£¬£¬ÓÈÆäҪ̽Ë÷½¨É賤ЧÓÀÐøµÄƯÁÁÐæÂ佨ÉèºÍÉú³¤»úÖÆ¡£¡£¡£¡£¡£¡£
¡¡¡¡02ƯÁÁÐæÂ佨ÉèÒªº¦ÔÚÓÚ¼¤»îÄÚÁ¦
¡¡¡¡Æ¯ÁÁÐæÂ佨É裬£¬£¬£¬£¬£¬£¬µ¥¿¿ÍâÁ¦ÊäÈëÊDz»¿ÉÄܳ¤ÆÚµÄ£¬£¬£¬£¬£¬£¬£¬Òªº¦ÔÚÓÚÒª¼¤»îƯÁÁÐæÂ佨ÉèµÄÄÚÔÚÉú³¤»îÁ¦¡£¡£¡£¡£¡£¡£Æ¯ÁÁÐæÂ佨ÉèÒª“ÐÎÉñ¼æ±¸¡¢ÄÚÍâ¼æÐÞ”£¬£¬£¬£¬£¬£¬£¬¼ÈÒªÔöǿũ´å»ù´¡ÉèÊ©½¨É裬£¬£¬£¬£¬£¬£¬¸ÄÉÆÅ©´å¹«¹²Ð§ÀÍˮƽ£¬£¬£¬£¬£¬£¬£¬Ò²ÒªÒÔÓ²¼þ½¨ÉèΪָµ¼£¬£¬£¬£¬£¬£¬£¬ÍƽøÅ©´å²úÈ¨ÖÆ¶ÈˢС¢½ðÈÚÌåÖÆÁ¢Òì¡¢ÐæÂäÖÎÀí»úÖÆË¢ÐµÈÈíÇéÐν¨É裬£¬£¬£¬£¬£¬£¬Ôö½ø³ÇÏçͳ³ïÉú³¤¡£¡£¡£¡£¡£¡£
¡¡¡¡03ƯÁÁÐæÂ佨ÉèÒª½¨¹¹ÈºÖÚ¼ÓÈë»úÖÆ
¡¡¡¡Æ¯ÁÁÐæÂ佨Éè¼ÈÊÇÕþ¸®µÄÒ»ÏîÖ÷ÒªÊÂÇ飬£¬£¬£¬£¬£¬£¬¸üÊÇÅ©Ãñ×ÔÖ÷½¨Éè×Ô¼ºÓÅÃÀ¼ÒÔ°µÄÒ»¸öÓÐÓÃÆ½Ì¨¡£¡£¡£¡£¡£¡£´ÓÍýÏë¡¢½¨Éèµ½ÖÎÀí¡¢Ä±»®£¬£¬£¬£¬£¬£¬£¬×ÔʼÖÁÖÕ¶¼Òª½¨ÉèÅ©ÃñÃñÖ÷¼ÓÈë»úÖÆ£¬£¬£¬£¬£¬£¬£¬´Ó¶ø°ü¹ÜÕþ¸®ÍýÏ뽨ÉèµÄƯÁÁÐæÂäºÍÅ©ÃñÐÄÄ¿ÖÐÏëÒªµÄƯÁÁÐæÂäÏàͳһ£¬£¬£¬£¬£¬£¬£¬¶ø²»ÊÇÕþ¸®µÄÒ»ÏáÇéÔ¸£¬£¬£¬£¬£¬£¬£¬¸ü²»¿ÉÂÙΪ͹ÏÔÕþ¼¨µÄÐÎÏ󹤳̡£¡£¡£¡£¡£¡£Í¨¹ýÒ»¶¨µÄȺÖÚ¼ÓÈë»úÖÆ£¬£¬£¬£¬£¬£¬£¬ÇÐʵÈÃÅ©Ãñ³ÉΪƯÁÁÐæÂ佨ÉèµÄÖ÷Ì壬£¬£¬£¬£¬£¬£¬ÕæÕýÓµÓÐÖªÇéȨ¡¢¼ÓÈëȨ¡¢¾öÒéȨ¡¢¼àÊÓȨ£¬£¬£¬£¬£¬£¬£¬ÕæÕý¹²ÏíÆ¯ÁÁÐæÂ佨ÉèµÄЧ¹û¡£¡£¡£¡£¡£¡£
¡¡¡¡04ƯÁÁÐæÂ佨ÉèÖØÔÚ¸ÄÉÆ¹«¹²Ð§ÀÍ
¡¡¡¡Æ¯ÁÁÐæÂ佨Éè²»ÊǸøÍâÈ˼øÉ͵쬣¬£¬£¬£¬£¬£¬¸ü²»¿ÉÒÔ¶¼»áÈËÐÝÏÐÂÃÓÎÑøÉúΪĿµÄ¡£¡£¡£¡£¡£¡£Æ¯ÁÁÐæÂ佨ÉèµÄ×îÖÕÄ¿µÄÊÇÈÃÉúÑÄÔÚÍâµØµÄÅ©ÃñÌáÉýÐÒ¸£Ö¸Êý¡£¡£¡£¡£¡£¡£Òò´Ë£¬£¬£¬£¬£¬£¬£¬Æð¾¢¸ÄÉÆÅ©´å¹«¹²Ð§ÀÍÒ²ÊÇÆ¯ÁÁÐæÂ佨Éè²»¿ÉºöÊÓµÄÒ»ÏîÄÚÈÝ¡£¡£¡£¡£¡£¡£
¡¡¡¡05ƯÁÁÐæÂ佨Éè±ØÐèÒ»Ö±ÌáÉýÄÚÔÚ
¡¡¡¡Æ¯ÁÁÐæÂ佨ÉèÔÚ×¥ºÃÐæÂäÕûÖΡ¢ÐæÂäÐÎ×´ÃÀµÄͬʱ£¬£¬£¬£¬£¬£¬£¬Ó¦¸ÃÔ½·¢×¢ÖØÌáÉý“ÄÚÔÚ”ÃÀ¡£¡£¡£¡£¡£¡£Í¨¹ýÍÆ½øÅ©Òµ“Á½Çø”½¨É衢ũ´åÕûÌå²úÈ¨ÖÆ¶ÈˢС¢ÏÖ´úũҵÉú³¤£¬£¬£¬£¬£¬£¬£¬È«Á¦Ôö½øÅ©ÃñÔöÊÕ¡¢Å©ÒµÔöЧ¡¢Å©´åÉú³¤£¬£¬£¬£¬£¬£¬£¬ÕæÕýÈÃÅ©ÃñÏíÓÐÆ¯ÁÁÐæÂ佨ÉèµÄЧ¹û¡£¡£¡£¡£¡£¡£Æ¯ÁÁÐæÂ佨Éè¼È°üÀ¨ÒÔ´åÈÝ´åòˢÐÂÕûÖÎΪÖ÷µÄÓ²¼þ½¨É裬£¬£¬£¬£¬£¬£¬Ò²°üÀ¨ÒÔÅ©´å²úÈ¨ÖÆ¶ÈˢкÍÍêÉÆÐæÂäÖÎÀí»úÖÆÎªÖ÷µÄÈí¼þ½¨Éè¡£¡£¡£¡£¡£¡£¿ÉÊÇÄ¿½ñ¸÷µØÆÕ±é±£´æÖØÊÓÆÜÉíÇéÐεĸÄÉÆ£¬£¬£¬£¬£¬£¬£¬¶øºöÊÓ»òÓÐÒâ»Ø±Ü´¥ÅöÉîÌõÀíµÄÅ©´åÌåÖÆ»úÖÆË¢ÐµÄÎÊÌ⣬£¬£¬£¬£¬£¬£¬Ôì³ÉÌåÖÆ»úÖÆ²»Ë³£¬£¬£¬£¬£¬£¬£¬Ó°ÏìÆ¯ÁÁÐæÂäµÄ¿ÉÒ»Á¬Éú³¤¡£¡£¡£¡£¡£¡£
¡¡¡¡06ƯÁÁÐæÂ佨ÉèÒª¼á³Ö³ÇÏçͳ³ï
¡¡¡¡Æ¯ÁÁÐæÂ佨Éè²»¿ÉÓë³ÇÕò»¯ÏàÍѽڣ¬£¬£¬£¬£¬£¬£¬Ò²Òª³ÇÏçͳ³ï£¬£¬£¬£¬£¬£¬£¬Ôö½ø³ÇÏçÅäºÏÉú³¤¡£¡£¡£¡£¡£¡£³ÇÏçͳ³ïÉú³¤²¢²»ÊÇÆ¾Ö¤¶¼»áģʽˢÐÂÐæÂ䣬£¬£¬£¬£¬£¬£¬ÔÚÆ¯ÁÁÐæÂ佨ÉèÓÈÆäÒª×¢ÖØÕÃÏÔÐæÂä×ÔÉíÌØÉ«£¬£¬£¬£¬£¬£¬£¬ÇÐʵ±£»£»£»£»£»£»£»¤Å©ÃñµÄÕýµ±È¨Òæ¡£¡£¡£¡£¡£¡£Æ¯ÁÁÐæÂ佨ÉèµÄÉúÃüÁ¦ÔÚÓÚÐæÂäÌØÉ«µÄÉúÑÄ¡¢ÕÃÏԺͺëÑï;ƯÁÁÐæÂ佨ÉèµÄÆÀ¼Û±ê×¼ÔÚÓÚÔö½øÅ©ÃñÃñÉú¸£ìí£¬£¬£¬£¬£¬£¬£¬ÏíÊÜÆ¯ÁÁÐæÂ佨ÉèЧ¹û¡£¡£¡£¡£¡£¡£
ÉùÃ÷£ºËùÔØÄÚÈÝȪԴ»¥ÁªÍø£¬£¬£¬£¬£¬£¬£¬½ö¹©²Î¿¼£¬£¬£¬£¬£¬£¬£¬½»Á÷֮ĿµÄ£¬£¬£¬£¬£¬£¬£¬×ªÔصĸå¼þ°æÈ¨¹éÔ´´ºÍ»ú¹¹ËùÓУ¬£¬£¬£¬£¬£¬£¬ÈôÓÐÇÖȨ£¬£¬£¬£¬£¬£¬£¬ÇëÁªÏµÓιú¼Êub8ɾ³ý¡£¡£¡£¡£¡£¡£
2024-12
2024-12
2024-11
2024-10
2024-10
2024-09