化肥是农业生产中农资的主要组成部分,,,,,,,,肥效具有速效性,,,,,,,,不但增进了农作物的生长发育,,,,,,,,还提高了农作物的单位面积产量。。。。。。。但在农业生产中也泛起了太过施用化肥的征象。。。。。。。恒久或过量的施用会导致农业面源污染,,,,,,,,造成土壤板结、情形污染、农产品品质下降等问题。。。。。。。因此,,,,,,,,化肥减量势在必行。。。。。。。
“十四五”时期是开启周全建设社会主义现代化国家新征程、向第二个百年斗争目的进军的第一个五年,,,,,,,,是增进经济生长周全绿色转型、建设人与自然协调共生现代化的要害时期,,,,,,,,农业生长进入加速推进绿色转型的新阶段。。。。。。。完整、准确、周全贯彻新生长理念,,,,,,,,统筹兼顾包管粮食等主要农产品有用供应和一连改善情形质量,,,,,,,,需要一连推进科学施肥、增进化肥减量增效,,,,,,,,为包管粮食清静和绿色高质量生长提供越发有力支持[1]。。。。。。。
化肥使用现状
《到2025年化肥减量化行动计划》总结了化肥减量的现状,,,,,,,,详细如下:
各地深入推进实验化肥使用量零增添行动,,,,,,,,科学施肥理念一直强化,,,,,,,,科学施肥手艺一直立异,,,,,,,,科学施肥步伐一直落地,,,,,,,,为粮食产量稳固在1.3万亿斤以上、增进莳植业绿色高质量生长提供了主要支持。。。。。。。
一是化肥用量一连下降。。。。。。。更大规模更高条理推进测土配方施肥,,,,,,,,加速有机肥替换化肥,,,,,,,,推广应用微生物肥料等新型肥料,,,,,,,,农用化肥施用量一连6年坚持下降。。。。。。。2021年天下农用化肥施用量5191万吨(折纯)、比2015年镌汰13.8%。。。。。。。
二是施肥结构越发优化。。。。。。。制订水稻、小麦、玉米、油菜等作物氮肥定额用量,,,,,,,,分农时分作物宣布科学施肥手艺意见,,,,,,,,指导科学选肥用肥。。。。。。。氮磷钾施用比例由2015年的1:0.53:0.36调解到1:0.49:0.42,,,,,,,,控磷增钾效果显着,,,,,,,,复合化率进一步提高。。。。。。。
三是施肥方法一直刷新。。。。。。。推广应用高效施肥手艺,,,,,,,,测土配方施肥手艺笼罩率坚持在90%以上,,,,,,,,配方肥占三大粮食作物施肥总量60%以上,,,,,,,,盲目施肥和过量施肥征象获得基本阻止。。。。。。。
四是化肥使用率显着提升。。。。。。。实验一批重点项目,,,,,,,,推广一批科学施肥模式,,,,,,,,2021年我国水稻、小麦、玉米三大粮食作物化肥使用率抵达40%以上,,,,,,,,比2015年提高5个百分点。。。。。。。
五是治理机制逐步完善。。。。。。。强化有机肥、微生物肥等新型肥料挂号治理,,,,,,,,将大宗元素水溶肥料等7类肥料由挂号改为备案,,,,,,,,开展肥料质量监视抽查,,,,,,,,增强肥料标准系统建设,,,,,,,,指导肥料工业转型升级。。。。。。。
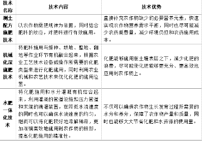
化肥减量手艺


声明:所载内容泉源互联网,,,,,,,,仅供参考,,,,,,,,交流之目的,,,,,,,,转载的稿件版权归原创和机构所有,,,,,,,,若有侵权,,,,,,,,请联系游国际ub8删除。。。。。。。