¡¡¡¡Å©´åÉúÑÄÎÛȾ×ÛºÏÖÎÀí
¡¡¡¡¹úÎñÔº¸÷²¿·ÖÔÚ¡¶Å©ÒµÅ©´åÎÛȾÖÎÀí¹¥¼áÕ½Ðж¯¼Æ»®(2021—2025Äê)¡·ÖÐÃ÷È·Åú×¢ÎúÐж¯Ä¿µÄ£¬£¬£¬£¬£¬£¬¼´“µ½2025Ä꣬£¬£¬£¬£¬£¬Å©´åÇéÐÎÕûÖÎˮƽÏÔÖøÌáÉý£¬£¬£¬£¬£¬£¬Å©ÒµÃæÔ´ÎÛȾ»ñµÃÆðÔ´¹Ü¿Ø£¬£¬£¬£¬£¬£¬Å©´åÉú̬ÇéÐÎÒ»Á¬¸ÄÉÆ¡£¡£¡£¡£¡£¡£¡£¡£ÐÂÔöÍê³É8Íò¸öÐÐÕþ´åÇéÐÎÕûÖΣ¬£¬£¬£¬£¬£¬Å©´åÉúÑÄÎÛË®ÖÎÀíÂʵִï40%£¬£¬£¬£¬£¬£¬»ù±¾Ïû³ý½Ï´óÃæ»ýÅ©´åºÚ³ôË®Ìå;»¯·ÊũҩʹÓÃÁ¿Ò»Á¬ïÔÌ£¬£¬£¬£¬£¬£¬Ö÷Ҫũ×÷Îﻯ·Ê¡¢Å©Ò©Ê¹ÓÃÂʾùµÖ´ï43%£¬£¬£¬£¬£¬£¬Å©Ä¤½ÓÄÉÂʵִï85%;ÐóÇÝ·àÎÛ×ÛºÏʹÓÃÂʵִï80%ÒÔÉÏ”¡£¡£¡£¡£¡£¡£¡£¡£[1]ΪÁ˸濢ÉÏÊöÄ¿µÄ£¬£¬£¬£¬£¬£¬¼ÈÒª×¢ÖØÅ©ÒµÃæÔ´ÎÛȾµÄ¿ØÖÆ£¬£¬£¬£¬£¬£¬Ò²ÒªÖØÊÓÅ©´åÉúÑÄÎÛȾµÄÖÎÀí¡£¡£¡£¡£¡£¡£¡£¡£Ò»Ñùƽ³£ÒÔΪ£¬£¬£¬£¬£¬£¬Å©´åÉúÑÄÎÛȾ°üÀ¨Å©´åסÃñÔÚÒ»Ñùƽ³£Éú±¬·¢ÑÄÖб¬·¢µÄÉúÑÄÀ¬»ø¡¢ÉúÑÄÎÛË®¼°·à±ãµÈÎÛȾÎï¡£¡£¡£¡£¡£¡£¡£¡£Ëæ×ÅÅ©´å¾¼ÃµÄ¿ìËÙÉú³¤¡¢ÈËÃǵÄÉúÑÄˮƽÏÔÖøÌá¸ß£¬£¬£¬£¬£¬£¬Å©´åÉúÑÄÎÛȾÏò¶àÑù»¯¡¢×ÜÁ¿±ä´óµÄÇ÷ÊÆÉú³¤£¬£¬£¬£¬£¬£¬ÈôÊÇ´¦Öóͷ£²»µ½Î»£¬£¬£¬£¬£¬£¬½«»áÑÏÖØÎÛȾũ´åµØÇøµÄÉú̬ÇéÐΣ¬£¬£¬£¬£¬£¬Ó°ÏìÈ˾ÓÉúÑÄÖÊÁ¿¡£¡£¡£¡£¡£¡£¡£¡£
¡¡¡¡Å©´åÉúÑÄÀ¬»øÖÎÀíµÄÔÔò¼°³£¼û¹¤ÒÕ
¡¡¡¡Å©´åÉúÑÄÀ¬»øµÄÖÎÀíÓ¦³ä·Ö˼Á¿ÒÔÏÂÔÔò£º
¡¡¡¡1.ÒòµØÖÆÒËÔÔò¡£¡£¡£¡£¡£¡£¡£¡£³ä·Ö˼Á¿µ½ÍâµØÅ©´åµÄµØÐεØÃ²¡¢½á¹¹Ìص㣬£¬£¬£¬£¬£¬ÌØÊâÒª³ä·Ö˼Á¿ÍâµØµÄ¾¼ÃÉú³¤Ë®Æ½¼°´åÃñÊÕÈëÇéÐΣ¬£¬£¬£¬£¬£¬ÊµÊÂÇóÊǵؽ¨ÉèͶ×Ê¡¢ÄܺÄÓëÍâµØÏÖʵ¾¼ÃÔâÊÜÄÜÁ¦Ïà˳Ӧ¡¢´¦Öóͷ£Ð§¹ûÓÖÎȹ̵Ĵ¦Öóͷ£ÊÖÒÕ¡£¡£¡£¡£¡£¡£¡£¡£
¡¡¡¡2.´ï±êÅÅ·ÅÔÔò¡£¡£¡£¡£¡£¡£¡£¡£³öË®±ØÐèÖª×ãÏà¹ØÅŷűê×¼¡£¡£¡£¡£¡£¡£¡£¡£Í¬Ê±ÓµÓÐÓëÒÔºóÒ»Ö±Ìá¸ßµÄ±ê×¼ÏàÆ¥ÅäµÄÌáÉý¿Õ¼ä£¬£¬£¬£¬£¬£¬³ä·Ö˼Á¿µ½Î´À´ÉúÑÄÎÛË®³öË®×ÊÔ´»¯µÄÒ»¶¨Ç÷ÊÆ¡£¡£¡£¡£¡£¡£¡£¡£
¡¡¡¡3.Ò×ÓÚÖÎÀíÔÔò¡£¡£¡£¡£¡£¡£¡£¡£¿£¿£¿£¿£¿£Ë¼Á¿µ½Å©´åµØÇøÏà¹Ø»·±£ÊÖÒÕְԱרҵˮƽ²»¸ß£¬£¬£¬£¬£¬£¬Ó¦Ñ¡ÔñÒ»Ñùƽ³£ÔËÐÐЧ¹ûÎȹ̿ɿ¿¡¢²Ù×÷ÇáÓ¯ÖÎÀí¡¢¼òÆÓµÄÉúÑÄÎÛȾ´¦Öóͷ£¹¤ÒÕ¡£¡£¡£¡£¡£¡£¡£¡£
¡¡¡¡³£¼ûµÄÉúÑÄÀ¬»ø´¦Öóͷ£¹¤ÒÕÓжѷʡ¢ÎÀÉúÌîÂñ¡¢È¼ÉÕºÍÑáÑõÏû»¯£¬£¬£¬£¬£¬£¬ÏêϸµÄÔÀí¼°ÓÅÈõµã¼û±í1¡£¡£¡£¡£¡£¡£¡£¡£
¡¡¡¡Å©´åÉúÑÄÎÛË®´¦Öóͷ£¹¤ÒÕ
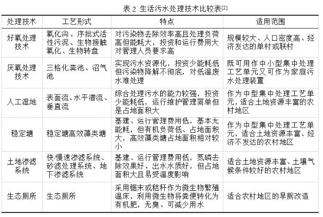
¡¡¡¡Å©´åÉúÑÄÎÛË®×îºóÖÎÀí¹¤ÒÕ¿É·ÖΪÉúÎï´¦Öóͷ£ÊÖÒÕºÍÉú̬´¦Öóͷ£ÊÖÒÕÁ½´óÀà¡£¡£¡£¡£¡£¡£¡£¡£ÉúÎï´¦Öóͷ£ÊÖÒÕÖ÷Òª°üÀ¨ºÃÑõÉúÎï´¦Öóͷ£ºÍÑáÑõÉúÎï´¦Öóͷ£Á½´óÀà;Éú̬´¦Öóͷ£ÊÖÒÕÖ÷Òª°üÀ¨È˹¤ÊªµØ¡¢ÎȹÌÌÁ¡¢ÍÁµØÉøÂËϵͳ¡£¡£¡£¡£¡£¡£¡£¡£Éú̬é²ÞÊÇ»ùÓÚÀú³Ì¿ØÖÆÓ¦ÓõÄÊÖÒÕ£¬£¬£¬£¬£¬£¬Æä¶ÔºÚË®µÄºóÐø´¦Öóͷ£ÆðÒªº¦×÷Óᣡ£¡£¡£¡£¡£¡£¡£ÉúÑÄÎÛË®´¦Öóͷ£ÊÖÒÕÏêϸµÄÌØµãºÍÊÊÓùæÄ£¼û±í2¡£¡£¡£¡£¡£¡£¡£¡£
ÉùÃ÷£ºËùÔØÄÚÈÝȪԴ»¥ÁªÍø£¬£¬£¬£¬£¬£¬½ö¹©²Î¿¼£¬£¬£¬£¬£¬£¬½»Á÷֮ĿµÄ£¬£¬£¬£¬£¬£¬×ªÔصĸå¼þ°æÈ¨¹éÔ´´ºÍ»ú¹¹ËùÓУ¬£¬£¬£¬£¬£¬ÈôÓÐÇÖȨ£¬£¬£¬£¬£¬£¬ÇëÁªÏµÓιú¼Êub8ɾ³ý¡£¡£¡£¡£¡£¡£¡£¡£
2024-12
2024-12
2024-11
2024-10
2024-10
2024-09