Óιú¼Êub8

2021Äê¶àÏîÇéÐα£»£» £» £»£»£»£»¤¼°Ë®ÎÛȾ·ÀÖÎйæÀ´Ï®£¡

2021-05-13 15:41:39 0 Óιú¼Êub8ÇéÐÎ
2021Äê¶àÏîÇéÐα£»£»£»£»£»£»£»¤¼°Ë®ÎÛȾ·ÀÖÎйæÀ´Ï®£¡

¡¡¡¡2020Ä꣬£¬£¬£¬£¬£¬£¬Õþ¸®³ǫ̈ÁËһϵÁÐÖ´ÂÉÀýÔòÒÔ¼°ÐÐÒµÕþ²ß£¬£¬£¬£¬£¬£¬£¬¶ÔÇéÐα£»£» £» £»£»£»£»¤¼°Ë®ÎÛȾ·ÀÖÎÌá³öÁËÔ½·¢ÑÏ¿áµÄ±ê×¼£¬£¬£¬£¬£¬£¬£¬ÔÚÂÄÀú½Ï³¤Ê±¼äµÄ¹ý¶ÉÆÚºó,2021Äê½«Â½ÐøÊµÑ飬£¬£¬£¬£¬£¬£¬Ò»ÆðÀ´ÏàʶһϰÉ!RDQÐÂÐ͹â´ß»¯Íø_Ë®¿âÖÎÀí_ºÓÁ÷ÖÎÀí_Ë®Éú̬ÐÞ¸´_Ë®ÇéÐÎÖÎÀíÓëÐÞ¸´_Óιú¼Êub8

2021Äê¶àÏîÇéÐα£»£»£»£»£»£»£»¤¼°Ë®ÎÛȾ·ÀÖÎйæÀ´Ï®£¡RDQÐÂÐ͹â´ß»¯Íø_Ë®¿âÖÎÀí_ºÓÁ÷ÖÎÀí_Ë®Éú̬ÐÞ¸´_Ë®ÇéÐÎÖÎÀíÓëÐÞ¸´_Óιú¼Êub8

¡¡¡¡(ÒÔÏÂÌôÑ¡²¿·ÖйæÆÊÎö)RDQÐÂÐ͹â´ß»¯Íø_Ë®¿âÖÎÀí_ºÓÁ÷ÖÎÀí_Ë®Éú̬ÐÞ¸´_Ë®ÇéÐÎÖÎÀíÓëÐÞ¸´_Óιú¼Êub8

¡¡¡¡1Ò¼-ÖлªÈËÃñ¹²ºÍ¹ú³¤½­±£»£» £» £»£»£»£»¤·¨RDQÐÂÐ͹â´ß»¯Íø_Ë®¿âÖÎÀí_ºÓÁ÷ÖÎÀí_Ë®Éú̬ÐÞ¸´_Ë®ÇéÐÎÖÎÀíÓëÐÞ¸´_Óιú¼Êub8

2021Äê¶àÏîÇéÐα£»£»£»£»£»£»£»¤¼°Ë®ÎÛȾ·ÀÖÎйæÀ´Ï®£¡RDQÐÂÐ͹â´ß»¯Íø_Ë®¿âÖÎÀí_ºÓÁ÷ÖÎÀí_Ë®Éú̬ÐÞ¸´_Ë®ÇéÐÎÖÎÀíÓëÐÞ¸´_Óιú¼Êub8

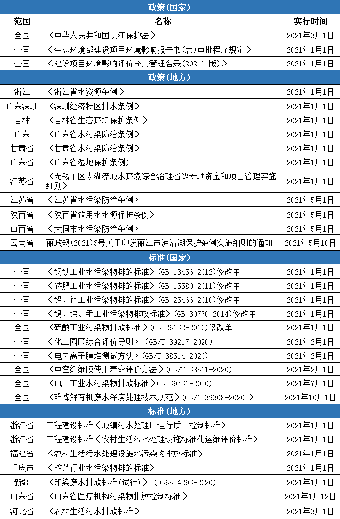
¡¡¡¡Ê®Èý½ìÌìÏÂÈË´ó³£Î¯»áµÚ¶þÊ®ËĴξۻá12ÔÂ26ÈÕ±í¾öͨ¹ý¡¶ÖлªÈËÃñ¹²ºÍ¹ú³¤½­±£»£» £» £»£»£»£»¤·¨¡·£¬£¬£¬£¬£¬£¬£¬½«ÓÚ2021Äê3ÔÂ1ÈÕÆðÊ©ÐС£ ¡£¡£¡£¡£¡£¸Ã·¨Ö¼ÔÚÔöÇ¿³¤½­Á÷ÓòÉú̬ÇéÐα£»£» £» £»£»£»£»¤ºÍÐÞ¸´£¬£¬£¬£¬£¬£¬£¬Ôö½ø×ÊÔ´ºÏÀí¸ßЧʹÓ㬣¬£¬£¬£¬£¬£¬°ü¹ÜÉú̬Çå¾²£¬£¬£¬£¬£¬£¬£¬ÊµÏÖÈËÓë×ÔȻЭµ÷¹²Éú¡¢ÖлªÃñ×åÓÀÐøÉú³¤£¬£¬£¬£¬£¬£¬£¬³¤½­±£»£» £» £»£»£»£»¤·¨µÄ³ǫ̈ʩÐн«Ðγɱ£»£» £» £»£»£»£»¤Ä¸Ç׺ӵÄÓ²Ô¼Êø»úÖÆ¡£ ¡£¡£¡£¡£¡£³¤½­±£»£» £» £»£»£»£»¤·¨°üÀ¨×ÜÔò¡¢ÍýÏëÓë¹Ü¿Ø¡¢×ÊÔ´±£»£» £» £»£»£»£»¤¡¢Ë®ÎÛȾ·ÀÖΡ¢Éú̬ÇéÐÎÐÞ¸´¡¢ÂÌÉ«Éú³¤¡¢°ü¹ÜÓë¼àÊÓ¡¢Ö´·¨ÔðÈκ͸½Ôò9Õ£¬£¬£¬£¬£¬£¬£¬¹²96Ìõ¡£ ¡£¡£¡£¡£¡£RDQÐÂÐ͹â´ß»¯Íø_Ë®¿âÖÎÀí_ºÓÁ÷ÖÎÀí_Ë®Éú̬ÐÞ¸´_Ë®ÇéÐÎÖÎÀíÓëÐÞ¸´_Óιú¼Êub8

¡¡¡¡×÷ΪÖйúµÚÒ»²¿Á÷ÓòÖ´·¨£¬£¬£¬£¬£¬£¬£¬³¤½­±£»£» £» £»£»£»£»¤·¨ÐèҪͳ³ïЭµ÷ÉÏÖÐÏÂÓÎÖ®¼ä¡¢ÖÐÑëÓëµØ·½Ö®¼ä¡¢²î±ðÐÐÒµÖ®¼ä¡¢²î±ðÖ´·¨Ö®¼äµÄ¹ØÏµ£¬£¬£¬£¬£¬£¬£¬Ã»Óпɲο¼µÄÏÈÀý£¬£¬£¬£¬£¬£¬£¬Á¢·¨ÄѶȽϴó¡£ ¡£¡£¡£¡£¡£ÔÚÉîÈëÑо¿£¬£¬£¬£¬£¬£¬£¬³ä·ÖÕÆÎÕÁ÷ÓòÁ¢·¨µÄÌØµãºÍ³¤½­ÌØÉ«µÄ»ù´¡ÉÏ£¬£¬£¬£¬£¬£¬£¬³¤½­±£»£» £» £»£»£»£»¤·¨µÃÒÔ³ǫ̈¡£ ¡£¡£¡£¡£¡£³¤½­Á÷ÓòÉæ¼°Ê®¾Å¸öÊ¡¡¢×ÔÖÎÇø¡¢Ö±Ï½ÊУ¬£¬£¬£¬£¬£¬£¬ºá¿çÖйú¶«ÖÐÎ÷Èý´ó°å¿é¡£ ¡£¡£¡£¡£¡£ÎªÐγɱ£»£» £» £»£»£»£»¤Ð­Á¦£¬£¬£¬£¬£¬£¬£¬Ö´·¨»®¶¨¹ú¼Ò½¨É賤½­Á÷ÓòЭµ÷»úÖÆ£¬£¬£¬£¬£¬£¬£¬Í³Ò»Ö¸µ¼¡¢Í³³ïЭµ÷³¤½­±£»£» £» £»£»£»£»¤ÊÂÇ飬£¬£¬£¬£¬£¬£¬ÉóÒ鳤½­±£»£» £» £»£»£»£»¤ÖØ´óÕþ²ß¡¢ÖØ´óÍýÏ룬£¬£¬£¬£¬£¬£¬Ð­µ÷¿çµØÇø¿ç²¿·ÖÖØ´óÊÂÏ£¬£¬£¬£¬£¬£¬´ß´Ù¼ì²é³¤½­±£»£» £» £»£»£»£»¤Ö÷ÒªÊÂÇéµÄÂäÕæÏàÐΡ£ ¡£¡£¡£¡£¡£Óë´Ëͬʱ£¬£¬£¬£¬£¬£¬£¬³¤½­±£»£» £» £»£»£»£»¤·¨¼á³Ö°Ñ±£»£» £» £»£»£»£»¤ºÍÐÞ¸´³¤½­Á÷ÓòÉú̬ÇéÐηÅÔÚѹµ¹ÐÔλÖᣠ¡£¡£¡£¡£¡£Í¨¹ý»®¶¨¸ü¸ßµÄ±£»£» £» £»£»£»£»¤±ê×¼¡¢¸üÑÏ¿áµÄ±£»£» £» £»£»£»£»¤²½·¥£¬£¬£¬£¬£¬£¬£¬ÔöǿɽˮÁÖÌïºþ²ÝÕûÌå±£»£» £» £»£»£»£»¤¡¢ÏµÍ³ÐÞ¸´¡£ ¡£¡£¡£¡£¡£Ö´·¨»¹Ìá³ö¼ÓËÙÖØµãµØÇøÎ£ÏÕ»¯Ñ§Æ·Éú²úÆóÒµ°á¼ÒˢеÈÍÆ¶¯ÂÌÉ«Éú³¤µÄÏà¹Ø»®¶¨£¬£¬£¬£¬£¬£¬£¬²¢Ã÷È·ÁËÎ¥·¨ÐÐΪµÄ³Í°ì£¬£¬£¬£¬£¬£¬£¬ÒÔÖ´·¨ÎäÆ÷±£»£» £» £»£»£»£»¤Ä¸Ç׺Ó¡£ ¡£¡£¡£¡£¡£RDQÐÂÐ͹â´ß»¯Íø_Ë®¿âÖÎÀí_ºÓÁ÷ÖÎÀí_Ë®Éú̬ÐÞ¸´_Ë®ÇéÐÎÖÎÀíÓëÐÞ¸´_Óιú¼Êub8

¡¡¡¡2·¡-¡¶ÉÂÎ÷Ê¡ÒûÓÃˮˮԴ±£»£» £» £»£»£»£»¤ÌõÀý¡·RDQÐÂÐ͹â´ß»¯Íø_Ë®¿âÖÎÀí_ºÓÁ÷ÖÎÀí_Ë®Éú̬ÐÞ¸´_Ë®ÇéÐÎÖÎÀíÓëÐÞ¸´_Óιú¼Êub8

2021Äê¶àÏîÇéÐα£»£»£»£»£»£»£»¤¼°Ë®ÎÛȾ·ÀÖÎйæÀ´Ï®£¡RDQÐÂÐ͹â´ß»¯Íø_Ë®¿âÖÎÀí_ºÓÁ÷ÖÎÀí_Ë®Éú̬ÐÞ¸´_Ë®ÇéÐÎÖÎÀíÓëÐÞ¸´_Óιú¼Êub8

¡¡¡¡2021Äê1ÔÂ21ÈÕ£¬£¬£¬£¬£¬£¬£¬ÉÂÎ÷ʡʮÈý½ìÈË´ó³£Î¯»áµÚ¶þÊ®ËĴξۻá¾ÙÐеڶþ´ÎÈ«Ìå¾Û»á£¬£¬£¬£¬£¬£¬£¬¾Û»á¾­±í¾ö£¬£¬£¬£¬£¬£¬£¬Í¨¹ýÁËÐÂÐÞ¶©µÄ¡¶ÉÂÎ÷Ê¡ÒûÓÃˮˮԴ±£»£» £» £»£»£»£»¤ÌõÀý¡·(ÒÔϼò³Æ¡¶ÌõÀý¡·)¡£ ¡£¡£¡£¡£¡£¡¶ÌõÀý¡·¹²ÁùÕÂÎåÊ®ËÄÌõ£¬£¬£¬£¬£¬£¬£¬´ÓÒûÓÃË®Ë®Ô´Çø±£»£» £» £»£»£»£»¤»®¶¨¡¢ÒûÓÃˮˮԴ±£»£» £» £»£»£»£»¤¡¢¼àÊÓÖÎÀí¡¢Ö´·¨ÔðÈεÈ×÷³öÁËÃ÷È·»®¶¨¡£ ¡£¡£¡£¡£¡£¡¶ÌõÀý¡·×Ô2021Äê5ÔÂ1ÈÕÆðÊ©ÐС£ ¡£¡£¡£¡£¡£RDQÐÂÐ͹â´ß»¯Íø_Ë®¿âÖÎÀí_ºÓÁ÷ÖÎÀí_Ë®Éú̬ÐÞ¸´_Ë®ÇéÐÎÖÎÀíÓëÐÞ¸´_Óιú¼Êub8

¡¡¡¡3Èþ-¡¶½­ËÕʡˮÎÛȾ·ÀÖÎÌõÀý¡·RDQÐÂÐ͹â´ß»¯Íø_Ë®¿âÖÎÀí_ºÓÁ÷ÖÎÀí_Ë®Éú̬ÐÞ¸´_Ë®ÇéÐÎÖÎÀíÓëÐÞ¸´_Óιú¼Êub8

2021Äê¶àÏîÇéÐα£»£»£»£»£»£»£»¤¼°Ë®ÎÛȾ·ÀÖÎйæÀ´Ï®£¡RDQÐÂÐ͹â´ß»¯Íø_Ë®¿âÖÎÀí_ºÓÁ÷ÖÎÀí_Ë®Éú̬ÐÞ¸´_Ë®ÇéÐÎÖÎÀíÓëÐÞ¸´_Óιú¼Êub8

¡¡¡¡2020Äê11ÔÂ27ÈÕ£¬£¬£¬£¬£¬£¬£¬Ê¡Ê®Èý½ìÈË´ó³£Î¯»áµÚÊ®¾Å´Î¾Û»áͨ¹ýÁË¡¶½­ËÕʡˮÎÛȾ·ÀÖÎÌõÀý¡·(ÒÔϼò³ÆÌõÀý)£¬£¬£¬£¬£¬£¬£¬ÌõÀý½«ÓÚÃ÷Äê5ÔÂ1ÈÕÆðÊ©ÐС£ ¡£¡£¡£¡£¡£ÌõÀý´ÓË®Éú̬ÇéÐα£»£» £» £»£»£»£»¤ÍýÏ롢ˮÎÛȾ·ÀÖμàÊÓÖÎÀí¡¢Ë®ÎÛȾ·ÀÖβ½·¥¼°Ë®Éú̬ÇéÐÎÐÞ¸´¡¢ÒûÓÃˮˮԴÓëµØÏÂË®±£»£» £» £»£»£»£»¤¡¢ÇøÓòË®ÎÛȾ·ÀÖÎЭ×÷¡¢Ë®ÇéÐÎΣº¦¼à²âÔ¤¾¯ÓëË®ÎÛȾʹÊÓ¦¼±´¦Öóͷ£µÈ·½Ãæ×÷ÁËÏêϸ»®¶¨¡£ ¡£¡£¡£¡£¡£RDQÐÂÐ͹â´ß»¯Íø_Ë®¿âÖÎÀí_ºÓÁ÷ÖÎÀí_Ë®Éú̬ÐÞ¸´_Ë®ÇéÐÎÖÎÀíÓëÐÞ¸´_Óιú¼Êub8

¡¡¡¡4ËÁ-ÀöÕþ¹æ(2021)3ºÅ¹ØÓÚÓ¡·¢Àö½­ÊÐãò¹Áºþ±£»£» £» £»£»£»£»¤ÌõÀýʵÑéϸÔòµÄ֪ͨRDQÐÂÐ͹â´ß»¯Íø_Ë®¿âÖÎÀí_ºÓÁ÷ÖÎÀí_Ë®Éú̬ÐÞ¸´_Ë®ÇéÐÎÖÎÀíÓëÐÞ¸´_Óιú¼Êub8

ÓÅÓιú¼Ê|UB8ÓÅÓιú¼Ê|¹²´´ÓÅÃÀδÀ´RDQÐÂÐ͹â´ß»¯Íø_Ë®¿âÖÎÀí_ºÓÁ÷ÖÎÀí_Ë®Éú̬ÐÞ¸´_Ë®ÇéÐÎÖÎÀíÓëÐÞ¸´_Óιú¼Êub8

¡¡¡¡Àö½­ÊеÚËĽìÈËÃñÕþ¸®µÚ72´Î³£Îñ¾Û»áÉóÒéͨ¹ý£¬£¬£¬£¬£¬£¬£¬±¾Ï¸Ôò×Ô2021Äê5ÔÂ10ÈÕÆðÊ©ÐС£ ¡£¡£¡£¡£¡£RDQÐÂÐ͹â´ß»¯Íø_Ë®¿âÖÎÀí_ºÓÁ÷ÖÎÀí_Ë®Éú̬ÐÞ¸´_Ë®ÇéÐÎÖÎÀíÓëÐÞ¸´_Óιú¼Êub8

¡¡¡¡5Îé-¡¶´óͬÊÐË®ÎÛȾ·ÀÖÎÌõÀý¡·RDQÐÂÐ͹â´ß»¯Íø_Ë®¿âÖÎÀí_ºÓÁ÷ÖÎÀí_Ë®Éú̬ÐÞ¸´_Ë®ÇéÐÎÖÎÀíÓëÐÞ¸´_Óιú¼Êub8

ÓÅÓιú¼Ê|UB8ÓÅÓιú¼Ê|¹²´´ÓÅÃÀδÀ´RDQÐÂÐ͹â´ß»¯Íø_Ë®¿âÖÎÀí_ºÓÁ÷ÖÎÀí_Ë®Éú̬ÐÞ¸´_Ë®ÇéÐÎÖÎÀíÓëÐÞ¸´_Óιú¼Êub8

¡¡¡¡´óͬÊеÚÊ®Îå½ìÈËÃñ´ú±í´ó»á³£ÎñίԱ»áµÚÈýÊ®ËĴξۻáÓÚ2020Äê10ÔÂ30ÈÕͨ¹ý£¬£¬£¬£¬£¬£¬£¬É½Î÷Ê¡µÚÊ®Èý½ìÈËÃñ´ú±í´ó»á³£ÎñίԱ»áµÚ¶þÊ®¶þ´Î¾Û»áÓÚ2021Äê1ÔÂ15ÈÕÅú×¼£¬£¬£¬£¬£¬£¬£¬×Ô2021Äê5ÔÂ1ÈÕÆðÊ©ÐС£ ¡£¡£¡£¡£¡£RDQÐÂÐ͹â´ß»¯Íø_Ë®¿âÖÎÀí_ºÓÁ÷ÖÎÀí_Ë®Éú̬ÐÞ¸´_Ë®ÇéÐÎÖÎÀíÓëÐÞ¸´_Óιú¼Êub8

¡¡¡¡ÒѾ­ÄÉÈë³ÇÕòÎÛË®¹ÜÍøµÄÐæÂäºÍÉçÇø£¬£¬£¬£¬£¬£¬£¬Ó¦µ±¶ÔÎÛË®¾ÙÐм¯Öд¦Öóͷ£;δÄÉÈë³ÇÕòÎÛË®¹ÜÍøµÄÐæÂäºÍÉçÇø£¬£¬£¬£¬£¬£¬£¬Ó¦µ±ÍýÏ뽨ÉèÎÛË®´¦Öóͷ£Õ¾»òÕß½ÓÄɽ¨ÉèСÐÍÈ˹¤ÊªµØ¡¢ÉúÎïÂË³ØµÈÆäËûÏàÒ˵Ĵ¦Öóͷ£ÒªÁ죬£¬£¬£¬£¬£¬£¬µÖ´ïÅ©´åÉúÑÄÎÛË®´¦Öóͷ£ÉèʩˮÎÛȾÎïÅŷŵط½±ê×¼¡£ ¡£¡£¡£¡£¡£RDQÐÂÐ͹â´ß»¯Íø_Ë®¿âÖÎÀí_ºÓÁ÷ÖÎÀí_Ë®Éú̬ÐÞ¸´_Ë®ÇéÐÎÖÎÀíÓëÐÞ¸´_Óιú¼Êub8

¡¡¡¡6½-Õ㽭ʡˮ×ÊÔ´ÌõÀýRDQÐÂÐ͹â´ß»¯Íø_Ë®¿âÖÎÀí_ºÓÁ÷ÖÎÀí_Ë®Éú̬ÐÞ¸´_Ë®ÇéÐÎÖÎÀíÓëÐÞ¸´_Óιú¼Êub8

¡¡¡¡2020Äê9ÔÂ24ÈÕ£¬£¬£¬£¬£¬£¬£¬¡¶Õ㽭ʡˮ×ÊÔ´ÌõÀý¡·(ϳơ¶ÌõÀý¡·)¾­Õ㽭ʡʮÈý½ìÈË´ó³£Î¯»áµÚ¶þÊ®ËĴξۻáÉóÒéͨ¹ý£¬£¬£¬£¬£¬£¬£¬½«ÓÚ2021Äê1ÔÂ1ÈÕÆðÕýʽʵÑé¡£ ¡£¡£¡£¡£¡£RDQÐÂÐ͹â´ß»¯Íø_Ë®¿âÖÎÀí_ºÓÁ÷ÖÎÀí_Ë®Éú̬ÐÞ¸´_Ë®ÇéÐÎÖÎÀíÓëÐÞ¸´_Óιú¼Êub8

¡¡¡¡¡¶ÌõÀý¡·ÔÚÑÓÐø¶¨¶îÖÎÀí¡¢Ë®¼Ûµ÷ÀíµÈ½ÚË®ÖÆ¶ÈµÄ»ù´¡ÉÏ£¬£¬£¬£¬£¬£¬£¬×ܽáÕã½­Ê¡½ÚÔ¼ÓÃˮʵ¼ù£¬£¬£¬£¬£¬£¬£¬ÔöÉèÁËÐí¶à½ÚË®¼¤ÀøºÍÔö½ø²½·¥£¬£¬£¬£¬£¬£¬£¬°üÀ¨Ïؼ¶ÒÔÉÏÈËÃñÕþ¸®Ë®ÐÐÕþÖ÷¹Ü²¿·ÖÓ¦µ±×éÖ¯ÌåÀý±¾ÐÐÕþÇøÓòµÄË®×ÊÔ´½ÚÔ¼±£»£» £» £»£»£»£»¤ºÍ¿ª·¢Ê¹ÓÃ×ÜÌåÍýÏë;Ö±½Ó´Ó½­ºÓºþ²´È¡Ë®µÄÊ¡¼¶ÒÔÉϽÚË®ÐÍÆóÒµ¿ÉÒÔ¼õÕ÷Ë®×ÊÔ´·Ñ;´ï±êÔÙÉúË®ÔÙʹÓÿÉÒԺ˼õ±¾ÐÐÕþÇøÓòÖ÷ÒªÎÛȾÎïÅÅ·Å×ÜÁ¿;¹«¹²¹©Ë®ÆóÒµÓ¦µ±½«ÄêÓÃË®Á¿Ò»ÍòÁ¢·½Ã×ÒÔÉÏÓÃË®µ¥Î»µÄÓÃË®ÐÅÏ¢¹²ÏíÖÁÕþ¸®¹«¹²Êý¾Ýƽ̨µÈ¡£ ¡£¡£¡£¡£¡£RDQÐÂÐ͹â´ß»¯Íø_Ë®¿âÖÎÀí_ºÓÁ÷ÖÎÀí_Ë®Éú̬ÐÞ¸´_Ë®ÇéÐÎÖÎÀíÓëÐÞ¸´_Óιú¼Êub8

¡¡¡¡7Æâ-ÉîÛÚ¾­¼ÃÌØÇøÅÅË®ÌõÀýRDQÐÂÐ͹â´ß»¯Íø_Ë®¿âÖÎÀí_ºÓÁ÷ÖÎÀí_Ë®Éú̬ÐÞ¸´_Ë®ÇéÐÎÖÎÀíÓëÐÞ¸´_Óιú¼Êub8

¡¡¡¡2020Äê11ÔÂ5ÈÕ£¬£¬£¬£¬£¬£¬£¬ÉîÛÚÊÐÈË´ó³£Î¯»áÐû²¼¡¶ÉîÛÚ¾­¼ÃÌØÇøÅÅË®ÌõÀý¡·(ϳơ¶ÌõÀý¡·)£¬£¬£¬£¬£¬£¬£¬¸Ã·¨×Ô2021Äê1ÔÂ1ÈÕÆðÊ©ÐС£ ¡£¡£¡£¡£¡£RDQÐÂÐ͹â´ß»¯Íø_Ë®¿âÖÎÀí_ºÓÁ÷ÖÎÀí_Ë®Éú̬ÐÞ¸´_Ë®ÇéÐÎÖÎÀíÓëÐÞ¸´_Óιú¼Êub8

¡¡¡¡ÎªÔöǿԴͷÖÎÀí£¬£¬£¬£¬£¬£¬£¬ÉîÛÚ½«¶ÔÅÅË®ÉèʩʵÑé“ÓêÎÛ·ÖÁ÷”£¬£¬£¬£¬£¬£¬£¬¹¤ÒµÉú²úÇøÓòÄڵĹ¤Òµ·ÏË®ÅÅË®¹ÜÍø²»µÃÓëÓêË®¡¢ÆäËûÎÛË®¹ÜÍø»ì½Ó£¬£¬£¬£¬£¬£¬£¬Ð½¨ÆÜÉíÐÞ½¨µÄÉúÑÄÑǫ̂¡¢Â¶Ì¨Ó¦µ±ÉèÖÃÎÛË®¹ÜµÀ¡£ ¡£¡£¡£¡£¡£RDQÐÂÐ͹â´ß»¯Íø_Ë®¿âÖÎÀí_ºÓÁ÷ÖÎÀí_Ë®Éú̬ÐÞ¸´_Ë®ÇéÐÎÖÎÀíÓëÐÞ¸´_Óιú¼Êub8

¡¡¡¡¡¶ÌõÀý¡·Ôò´ÓÈý¸ö·½ÃæÁÙÅÅË®ÉèÊ©¾ÙÐб£»£» £» £»£»£»£»¤£ºÒ»ÊÇÃ÷È·ÅÅË®ÉèÊ©Çå¾²·À»¤Çø¹æÄ££¬£¬£¬£¬£¬£¬£¬Ã÷È·Çå¾²·À»¤Çø¹æÄ£Æ¾Ö¤¹Ü¾¶´óС£ ¡£¡£¡£¡£¡£¬£¬£¬£¬£¬£¬£¬Ô­ÔòÉÏΪ¹ÜµÀÍâ²à5Ã×»ò1.5Ã×ÒÔÄÚ;¶þÊÇÐÂÔöΣº¦ÅÅË®ÉèÊ©Çå¾²µÄեȡÐÔ»®¶¨£¬£¬£¬£¬£¬£¬£¬ÔöÌíÁ˓եȡÏòÅÅË®ÉèÊ©ÅÅ·ÅÇÖÊ´ÐÔ·ÏÒººÍ·ÏÔü¡¢Ë½×Ô¿ªÆô»òÕ߹رÕÅÅË®ÉèʩբÃÅ”µÈ»®¶¨;ÈýÊÇϸ»¯Éæ¼°ÅÅË®ÉèÊ©µÄÊ©ÊÂÇéÒµÒªÇ󣬣¬£¬£¬£¬£¬£¬Ã÷È·ÁËÔÚÇå¾²·À»¤Çø¹æÄ£ÄÚÊ©ÊÂÇéÒµ»òÕßõè¾¶Ñø»¤£¬£¬£¬£¬£¬£¬£¬²ð³ý¡¢Òƶ¯ÊÐÕþÅÅË®ÉèÊ©£¬£¬£¬£¬£¬£¬£¬ÒÔ¼°ÔÝʱ·â¶ÂÅÅË®¹ÜÍø»òÕ߸ıäÅÅË®Á÷ÏòµÄ£¬£¬£¬£¬£¬£¬£¬½¨É赥λºÍÊ©¹¤µ¥Î»Ó¦µ±ÍÆÐеÄÒåÎñ¡£ ¡£¡£¡£¡£¡£RDQÐÂÐ͹â´ß»¯Íø_Ë®¿âÖÎÀí_ºÓÁ÷ÖÎÀí_Ë®Éú̬ÐÞ¸´_Ë®ÇéÐÎÖÎÀíÓëÐÞ¸´_Óιú¼Êub8

¡¡¡¡8°Æ-¼ªÁÖÊ¡Éú̬ÇéÐα£»£» £» £»£»£»£»¤ÌõÀýRDQÐÂÐ͹â´ß»¯Íø_Ë®¿âÖÎÀí_ºÓÁ÷ÖÎÀí_Ë®Éú̬ÐÞ¸´_Ë®ÇéÐÎÖÎÀíÓëÐÞ¸´_Óιú¼Êub8

¡¡¡¡2020Äê11ÔÂ27ÈÕ¼ªÁÖÊ¡µÚÊ®Èý½ìÈËÃñ´ú±í´ó»á³£ÎñίԱ»áµÚ¶þÊ®Îå´Î¾Û»áͨ¹ý£¬£¬£¬£¬£¬£¬£¬×Ô2021Äê1ÔÂ1ÈÕÆðÊ©ÐС£ ¡£¡£¡£¡£¡£RDQÐÂÐ͹â´ß»¯Íø_Ë®¿âÖÎÀí_ºÓÁ÷ÖÎÀí_Ë®Éú̬ÐÞ¸´_Ë®ÇéÐÎÖÎÀíÓëÐÞ¸´_Óιú¼Êub8

¡¡¡¡¡¶ÌõÀý¡·¹²8ÕÂ86Ìõ£¬£¬£¬£¬£¬£¬£¬»®·ÖΪ×ÜÔò¡¢¿Õ¼ä¹Ü¿Ø¡¢Éú̬»Ö¸´¡¢ÎÛȾ·ÀÖΡ¢¼àÊÓÖÎÀí¡¢Éç»áÐж¯¡¢Ö´·¨ÔðÈκ͸½ÔòµÈ8¸ö²¿·ÖÄÚÈÝ¡£ ¡£¡£¡£¡£¡£RDQÐÂÐ͹â´ß»¯Íø_Ë®¿âÖÎÀí_ºÓÁ÷ÖÎÀí_Ë®Éú̬ÐÞ¸´_Ë®ÇéÐÎÖÎÀíÓëÐÞ¸´_Óιú¼Êub8

¡¡¡¡¼á³ÖɽˮÁÖÌïºþ²ÝϵͳÖÎÀí£¬£¬£¬£¬£¬£¬£¬³ä·ÖÎüÊÕÁËÉú̬ÎÄÃ÷ÖÆ¶ÈË¢ÐÂЧ¹û£¬£¬£¬£¬£¬£¬£¬ÆõºÏÁ˼ªÁÖÊ¡¸ßÖÊÁ¿Éú³¤µÄÏÖʵÐèÒª£¬£¬£¬£¬£¬£¬£¬¹¹½¨ÁËÈ«Éç»áÅäºÏ¼ÓÈëµÄÉú̬ÇéÐα£»£» £» £»£»£»£»¤Ñ§ÃûÌᣠ¡£¡£¡£¡£¡£RDQÐÂÐ͹â´ß»¯Íø_Ë®¿âÖÎÀí_ºÓÁ÷ÖÎÀí_Ë®Éú̬ÐÞ¸´_Ë®ÇéÐÎÖÎÀíÓëÐÞ¸´_Óιú¼Êub8

¡¡¡¡9¾Á-¹ã¶«Ê¡Ë®ÎÛȾ·ÀÖÎÌõÀýRDQÐÂÐ͹â´ß»¯Íø_Ë®¿âÖÎÀí_ºÓÁ÷ÖÎÀí_Ë®Éú̬ÐÞ¸´_Ë®ÇéÐÎÖÎÀíÓëÐÞ¸´_Óιú¼Êub8

¡¡¡¡¡¶¹ã¶«Ê¡Ë®ÎÛȾ·ÀÖÎÌõÀý¡·(ÒÔϼò³Æ“ÌõÀý”)ÒÑÓɹ㶫ʡÈË´ó³£Î¯»á¶þÊ®Áù´Î¾Û»á±í¾öͨ¹ý£¬£¬£¬£¬£¬£¬£¬ÌõÀý¹²9ÕÂ68Ìõ£¬£¬£¬£¬£¬£¬£¬Ìî²¹Á˹㶫ˮÎÛȾ·ÀÖÎ×ÛºÏÁ¢·¨µÄ¿Õȱ£¬£¬£¬£¬£¬£¬£¬¸ÃÌõÀý½«ÓÚ2021Äê1ÔÂ1ÈÕÆðÕýʽʩÐС£ ¡£¡£¡£¡£¡£RDQÐÂÐ͹â´ß»¯Íø_Ë®¿âÖÎÀí_ºÓÁ÷ÖÎÀí_Ë®Éú̬ÐÞ¸´_Ë®ÇéÐÎÖÎÀíÓëÐÞ¸´_Óιú¼Êub8

¡¡¡¡ÌõÀýʵÑéºó£¬£¬£¬£¬£¬£¬£¬¡¶¹ã¶«Ê¡ÒûÓÃˮԴˮÖʱ£»£» £» £»£»£»£»¤ÌõÀý¡·¡¶¹ã¶«Ê¡¿çÐÐÕþÇøÓòºÓÁ÷½»½Ó¶ÏÃæË®Öʱ£»£» £» £»£»£»£»¤ÖÎÀíÌõÀý¡·¡¶¹ã¶«Ê¡¶«½­Ë®ÏµË®Öʱ£»£» £» £»£»£»£»¤ÌõÀý¡·¡¶¹ã¶«Ê¡º«½­Á÷ÓòË®Öʱ£»£» £» £»£»£»£»¤ÌõÀý¡·¡¶¹ã¶«Ê¡Î÷½­Ë®ÏµË®Öʱ£»£» £» £»£»£»£»¤ÌõÀý¡·µÈ5¸öÌõÀý½«Í¬Ê±·ÏÖ¹¡£ ¡£¡£¡£¡£¡£RDQÐÂÐ͹â´ß»¯Íø_Ë®¿âÖÎÀí_ºÓÁ÷ÖÎÀí_Ë®Éú̬ÐÞ¸´_Ë®ÇéÐÎÖÎÀíÓëÐÞ¸´_Óιú¼Êub8

¡¡¡¡ÌõÀýÓÐÕë¶ÔÐÔµØÌá³ö¹¤Òµ¡¢³ÇÕò¡¢Å©ÒµÅ©´å¡¢´¬²°µÈÖØµãÁìÓòµÄÎÛȾ·ÀÖβ½·¥£¬£¬£¬£¬£¬£¬£¬ÈçºÏÀíÍýÏ빤ҵ½á¹¹¡¢¹¤ÒµÆóÒµ°´»®¶¨ÍøÂç´¦Öóͷ£ÉúÑÄÎÛË®ºÍ³õÆÚÓêË®£¬£¬£¬£¬£¬£¬£¬Ç¿»¯³ÇÕòÎÛË®³§Íø¿ÆÑ§ÍýÏ롢ͬ²½½¨ÉèÒªÇó¼°´¦Öóͷ£³§ÊÕÖ§Ë®î¿Ïµ²½·¥£¬£¬£¬£¬£¬£¬£¬Ã÷È·Å©´åÎÛË®ºÍÀ¬»øÍøÂç¡¢´¦Öóͷ£¹æ·¶£¬£¬£¬£¬£¬£¬£¬Ôöǿũ´åµØÇøÉú²ú¼Ó¹¤¡¢ÂÃÓΡ¢²ÍÒûµÈı»®Ô˶¯µÄÅÅÎÛî¿Ïµ£¬£¬£¬£¬£¬£¬£¬¶Ô´¬²°¡¢¿Ú°¶¡¢ÂëÍ·µÈµÄÅÅÎÛÉèÊ©½¨ÉèºÍ·ÀÖβ½·¥×÷³öÑϿỮ¶¨µÈ£¬£¬£¬£¬£¬£¬£¬ÐγÉÍ»³öÖØµãÓëÖÜÈ«ÖÎÀíµÄÎÛȾ·ÀÖλúÖÆ¡£ ¡£¡£¡£¡£¡£RDQÐÂÐ͹â´ß»¯Íø_Ë®¿âÖÎÀí_ºÓÁ÷ÖÎÀí_Ë®Éú̬ÐÞ¸´_Ë®ÇéÐÎÖÎÀíÓëÐÞ¸´_Óιú¼Êub8

¡¡¡¡ÌõÀýÒ²ÔöÉèרÕ£¬£¬£¬£¬£¬£¬£¬»®¶¨ÁËÇ¿»¯ÇøÓòЭ×÷¡¢Íƶ¯ÇøÓò¹²ÖεÄÓйØÄÚÈÝ£¬£¬£¬£¬£¬£¬£¬Ã÷È·¿çÐÐÕþÇøÓòºÓÁ÷½»½Ó¶ÏÃæºÍ¹²ÓкӶÎË®ÖÊ´ï±êÔðÈΣ¬£¬£¬£¬£¬£¬£¬Í¨¹ýÔöÇ¿µØÊмäЭ×÷£¬£¬£¬£¬£¬£¬£¬ÐγÉÁª¶¯Ð­×÷»úÖÆºÍË®Öʱ£»£» £» £»£»£»£»¤ÊÂÇéЭÁ¦£¬£¬£¬£¬£¬£¬£¬°ü¹Ü¿ç½ç¶ÏÃæË®ÖÊ´ï±ê¡£ ¡£¡£¡£¡£¡£RDQÐÂÐ͹â´ß»¯Íø_Ë®¿âÖÎÀí_ºÓÁ÷ÖÎÀí_Ë®Éú̬ÐÞ¸´_Ë®ÇéÐÎÖÎÀíÓëÐÞ¸´_Óιú¼Êub8

¡¡¡¡ÌõÀý¶ÔÇéÐÎÓ°ÏìÆÀ¼Û¡¢×ÜÁ¿¿ØÖÆ¡¢ÇøÓòÏÞÅú¡¢ÅÅÎÛÔÊÐí¡¢ÅÅÎÛ¿Úî¿Ïµ¡¢¼à²âµÈÖÆ¶È¾ÙÐÐÁËϸ»¯ºÍÔö²¹£¬£¬£¬£¬£¬£¬£¬Èç»®¶¨ÔڵرíË®I¡¢IIÀàË®ÓòºÍIIIÀàË®ÓòÖл®¶¨µÄ±£»£» £» £»£»£»£»¤Çø¡¢ÓÎÓ¾ÇøÕ¥È¡Ð½¨ÅÅÎÛ¿Ú£¬£¬£¬£¬£¬£¬£¬Ç¿»¯ÅÅÎÛµ¥Î»Î¯ÍеÚÈý·½ÖÎÀí¡¢Î¯ÍÐÇéÐμà²â»ú¹¹¼à²âµÄÓйØÒªÇ󣬣¬£¬£¬£¬£¬£¬ÍêÉÆÐÅÏ¢Ðû²¼ºÍ¹²Ïí»úÖÆ£¬£¬£¬£¬£¬£¬£¬Ã÷È·ºÚ³ôË®ÌåÕûÖβ½·¥µÈ£¬£¬£¬£¬£¬£¬£¬´Ó¶à·½ÃæÌá¸ßÕþ¸®¼°Æä²¿·ÖË®ÎÛȾ·ÀÖÎÊÂÇéî¿ÏµÄÜÁ¦£¬£¬£¬£¬£¬£¬£¬²¢½øÒ»²½Í»³öÅÅÎÛÖ÷ÌåµÄÔðÈΡ£ ¡£¡£¡£¡£¡£RDQÐÂÐ͹â´ß»¯Íø_Ë®¿âÖÎÀí_ºÓÁ÷ÖÎÀí_Ë®Éú̬ÐÞ¸´_Ë®ÇéÐÎÖÎÀíÓëÐÞ¸´_Óιú¼Êub8

¡¡¡¡ÌõÀý¶ÔÎ¥·¨ÉèÖÃÅÅÎÛ¿Ú¡¢Î¥·´ÎÛȾÎï¼à²âÖÆ¶È¡¢ÆÆËðˮԴ±£»£» £» £»£»£»£»¤ÇøÉèÊ©¡¢Î¥·´Ë®Ô´±£»£» £» £»£»£»£»¤Çø±£»£» £» £»£»£»£»¤»®¶¨¡¢Î¥·´ÒìµØÒýË®¹¤³Ì±£»£» £» £»£»£»£»¤»®¶¨µÈÐÐΪ£¬£¬£¬£¬£¬£¬£¬ÑÏ¿áÉèÖÃÁËÖ´·¨ÔðÈΡ£ ¡£¡£¡£¡£¡£È磺Υ·´»®¶¨ÔÚÓÎÓ¾ÇøµÈµØ·½Ð½¨ÅÅÎÛ¿ÚµÄÏÞÆÚ²ð³ý£¬£¬£¬£¬£¬£¬£¬²¢´¦2ÍòÔªÒÔÉÏ10ÍòÔªÒÔÏ·£¿£¿ £¿ £¿£¿£¿£¿î;ÓâÆÚ²»²ð³ýµÄ£¬£¬£¬£¬£¬£¬£¬´¦10ÍòÔªÒÔÉÏ50ÍòÔªÒÔÏ·£¿£¿ £¿ £¿£¿£¿£¿î;Çé½ÚÑÏÖØµÄ£¬£¬£¬£¬£¬£¬£¬ÔðÁîÍ£²úÕûÖΡ£ ¡£¡£¡£¡£¡£RDQÐÂÐ͹â´ß»¯Íø_Ë®¿âÖÎÀí_ºÓÁ÷ÖÎÀí_Ë®Éú̬ÐÞ¸´_Ë®ÇéÐÎÖÎÀíÓëÐÞ¸´_Óιú¼Êub8

¡¡¡¡10ʰ-¸ÊËàʡˮÎÛȾ·ÀÖÎÌõÀýRDQÐÂÐ͹â´ß»¯Íø_Ë®¿âÖÎÀí_ºÓÁ÷ÖÎÀí_Ë®Éú̬ÐÞ¸´_Ë®ÇéÐÎÖÎÀíÓëÐÞ¸´_Óιú¼Êub8

¡¡¡¡¡¶¸ÊËàʡˮÎÛȾ·ÀÖÎÌõÀý¡·(ϳơ¶ÌõÀý¡·)ÒÑÓɸÊËàʡʮÈý½ìÈË´ó³£ÎñίԱ»áµÚ¶þÊ®´Î¾Û»áÓÚ12ÔÂ3ÈÕͨ¹ý£¬£¬£¬£¬£¬£¬£¬×Ô2021Äê1ÔÂ1ÈÕÆðÊ©ÐС£ ¡£¡£¡£¡£¡£RDQÐÂÐ͹â´ß»¯Íø_Ë®¿âÖÎÀí_ºÓÁ÷ÖÎÀí_Ë®Éú̬ÐÞ¸´_Ë®ÇéÐÎÖÎÀíÓëÐÞ¸´_Óιú¼Êub8

¡¡¡¡¡¶ÌõÀý¡·Ã÷È·£¬£¬£¬£¬£¬£¬£¬³ý¸ÉºµµØÇøÍ⣬£¬£¬£¬£¬£¬£¬¶¼»áÐÂÇø½¨ÉèÓ¦µ±ÊµÑéÓêÎÛ·ÖÁ÷¡£ ¡£¡£¡£¡£¡£ÉÐδʵÏÖÓêÎÛ·ÖÁ÷µÄµØÇø£¬£¬£¬£¬£¬£¬£¬Ïؼ¶ÒÔÉÏÈËÃñÕþ¸®Ó¦µ±Öƶ©ÇøÓòÓêÎÛ·ÖÁ÷Ë¢ÐÂÍýÏ룬£¬£¬£¬£¬£¬£¬¾ÙÐÐÓêÎÛ·ÖÁ÷ˢС£ ¡£¡£¡£¡£¡£Ôݲ»¾ß±¸ÓêÎÛ·ÖÁ÷Ë¢ÐÂÌõ¼þµÄµØÇø£¬£¬£¬£¬£¬£¬£¬Ó¦½ÓÄɽØÁ÷¡¢µ÷ÐîµÈÖÎÀí²½·¥£¬£¬£¬£¬£¬£¬£¬ïÔÌ­ÒçÁ÷ÎÛȾ¶ÔÊÜÄÉË®ÌåºÍË®ÇéÐεÄÓ°Ïì¡£ ¡£¡£¡£¡£¡£ÔÚ³ÇÕòÓêË®¡¢ÎÛË®·ÖÁ÷µØÇø£¬£¬£¬£¬£¬£¬£¬Èκε¥Î»ºÍСÎÒ˽¼Ò²»µÃÏòÓêË®ÍøÂç¿Ú¡¢ÓêË®¹ÜµÀÅÅ·Å»òÕßÇãµ¹ÎÛË®¡¢ÎÛÎïºÍÀ¬»øµÈ·ÅÆúÎï¡£ ¡£¡£¡£¡£¡£Í¬Ê±£¬£¬£¬£¬£¬£¬£¬¸÷¼¶ÈËÃñÕþ¸®Ó¦µ±Íƽø³ÇÕòÎÛË®ÍøÂç¹ÜÍøÏòÖܱßÐæÂäÑÓÉì¡£ ¡£¡£¡£¡£¡£³ÇÕòÎÛË®ÍøÂç¹ÜÍøÎ´ÁýÕֵĵØÇø£¬£¬£¬£¬£¬£¬£¬Ó¦µ±·ÖÇøÓò½¨É輯ÖлòÕßÊèÉ¢ÎÛË®´¦Öóͷ£ÉèÊ©£¬£¬£¬£¬£¬£¬£¬ÍøÂçºÍ´¦Öóͷ£Å©´åÎÛË®¡£ ¡£¡£¡£¡£¡£RDQÐÂÐ͹â´ß»¯Íø_Ë®¿âÖÎÀí_ºÓÁ÷ÖÎÀí_Ë®Éú̬ÐÞ¸´_Ë®ÇéÐÎÖÎÀíÓëÐÞ¸´_Óιú¼Êub8

¡¡¡¡¡¶ÌõÀý¡·Ç¿µ÷£¬£¬£¬£¬£¬£¬£¬ÔÚÒûÓÃˮˮԴ±£»£» £» £»£»£»£»¤ÇøÄÚÉèÖÃÅÅÎۿڵ쬣¬£¬£¬£¬£¬£¬ÓÉÏØ¼¶ÒÔÉÏÈËÃñÕþ¸®ÔðÁîÏÞÆÚ²ð³ý£¬£¬£¬£¬£¬£¬£¬´¦Ê®ÍòÔªÒÔÉÏÎåÊ®ÍòÔªÒÔÏµķ£¿£¿ £¿ £¿£¿£¿£¿î;ÓâÆÚ²»²ð³ýµÄ£¬£¬£¬£¬£¬£¬£¬Ç¿ÖƲð³ý£¬£¬£¬£¬£¬£¬£¬ËùÐèÓöÈÓÉÎ¥·¨Õ߼縺£¬£¬£¬£¬£¬£¬£¬´¦ÎåÊ®ÍòÔªÒÔÉÏÒ»°ÙÍòÔªÒÔÏµķ£¿£¿ £¿ £¿£¿£¿£¿î£¬£¬£¬£¬£¬£¬£¬²¢¿ÉÒÔÔðÁîÍ£²úÕûÖΡ£ ¡£¡£¡£¡£¡£RDQÐÂÐ͹â´ß»¯Íø_Ë®¿âÖÎÀí_ºÓÁ÷ÖÎÀí_Ë®Éú̬ÐÞ¸´_Ë®ÇéÐÎÖÎÀíÓëÐÞ¸´_Óιú¼Êub8

¡¡¡¡11ʰҼ-¹ã¶«Ê¡ÊªµØ±£»£» £» £»£»£»£»¤ÌõÀýRDQÐÂÐ͹â´ß»¯Íø_Ë®¿âÖÎÀí_ºÓÁ÷ÖÎÀí_Ë®Éú̬ÐÞ¸´_Ë®ÇéÐÎÖÎÀíÓëÐÞ¸´_Óιú¼Êub8

¡¡¡¡¡¶¹ã¶«Ê¡ÊªµØ±£»£» £» £»£»£»£»¤ÌõÀý¡·(ϳơ¶ÌõÀý¡·)ÒÑÓɹ㶫ʡµÚÊ®Èý½ìÈËÃñ´ú±í´ó»á³£ÎñίԱ»áµÚ¶þÊ®Áù´Î¾Û»áÓÚ2020Äê11ÔÂ27ÈÕÐÞ¶©Í¨¹ý£¬£¬£¬£¬£¬£¬£¬×Ô2021Äê1ÔÂ1ÈÕÆðÊ©ÐС£ ¡£¡£¡£¡£¡£RDQÐÂÐ͹â´ß»¯Íø_Ë®¿âÖÎÀí_ºÓÁ÷ÖÎÀí_Ë®Éú̬ÐÞ¸´_Ë®ÇéÐÎÖÎÀíÓëÐÞ¸´_Óιú¼Êub8

¡¡¡¡Ð¡¶ÌõÀý¡·µÄʵÑ飬£¬£¬£¬£¬£¬£¬½«Îª¹ã¶«ÊªµØ±£»£» £» £»£»£»£»¤ÌṩÁËÃ÷È·µÄÖ´·¨ÒÀ¾Ý£¬£¬£¬£¬£¬£¬£¬ÓÐÓÃ×èֹʪµØÎ¥·¨ÐÐΪ£¬£¬£¬£¬£¬£¬£¬±£»£» £» £»£»£»£»¤ÊªµØ×ÊÔ´£¬£¬£¬£¬£¬£¬£¬Î¬»¤Éú̬ƽºâ£¬£¬£¬£¬£¬£¬£¬ÍƽøÉú̬ÎÄÃ÷½¨Éè¡£ ¡£¡£¡£¡£¡£RDQÐÂÐ͹â´ß»¯Íø_Ë®¿âÖÎÀí_ºÓÁ÷ÖÎÀí_Ë®Éú̬ÐÞ¸´_Ë®ÇéÐÎÖÎÀíÓëÐÞ¸´_Óιú¼Êub8

¡¡¡¡Ð¡¶ÌõÀý¡··ÖÁùÕ¹²42Ìõ£¬£¬£¬£¬£¬£¬£¬Ö÷Òª¶ÔʪµØ½ç˵ºÍÊÂÇé»úÖÆ¡¢ÊªµØÖÎÀí¡¢ÊªµØ±£»£» £» £»£»£»£»¤ºÍÐÞ¸´¡¢ºìÊ÷ÁÖʪµØ±£»£» £» £»£»£»£»¤ºÍÖ´·¨ÔðÈεÈ×÷ÁË»®¶¨¡£ ¡£¡£¡£¡£¡£Ð¡¶ÌõÀý¡·ÐÞ¸ÄÁËʪµØµÄ½ç˵£¬£¬£¬£¬£¬£¬£¬ÊªµØÊÇÖ¸×ÔÈ»µÄ»òÕßÈ˹¤µÄ£¬£¬£¬£¬£¬£¬£¬ÓÀÊÀ»òÕß¼äЪÐÔµÄÕÓÔ󵨡¢ÄàÌ¿µØ¡¢Ë®ÓòµØ´ø£¬£¬£¬£¬£¬£¬£¬´øÓо²Ö¹»òÕßÁ÷¶¯¡¢µ­Ë®»òÕß°ëÏÌË®¼°ÏÌˮˮÌ壬£¬£¬£¬£¬£¬£¬°üÀ¨µÍ³±Ê±Ë®Éî²»Áè¼ÝÁùÃ׵ĺ£Óò¡£ ¡£¡£¡£¡£¡£RDQÐÂÐ͹â´ß»¯Íø_Ë®¿âÖÎÀí_ºÓÁ÷ÖÎÀí_Ë®Éú̬ÐÞ¸´_Ë®ÇéÐÎÖÎÀíÓëÐÞ¸´_Óιú¼Êub8

¡¡¡¡12ʰ·¡-½­ËÕʡˮÎÛȾ·ÀÖÎÌõÀýRDQÐÂÐ͹â´ß»¯Íø_Ë®¿âÖÎÀí_ºÓÁ÷ÖÎÀí_Ë®Éú̬ÐÞ¸´_Ë®ÇéÐÎÖÎÀíÓëÐÞ¸´_Óιú¼Êub8

¡¡¡¡¡¶½­ËÕʡˮÎÛȾ·ÀÖÎÌõÀý¡·(ϳơ¶ÌõÀý¡·)ÓÚ2020Äê11ÔÂ27ÈÕ½­ËÕÊ¡µÚÊ®Èý½ìÈËÃñ´ú±í´ó»á³£ÎñίԱ»áµÚÊ®¾Å´Î¾Û»áͨ¹ý£¬£¬£¬£¬£¬£¬£¬×Ô2021Äê5ÔÂ1ÈÕÆðÊ©ÐС£ ¡£¡£¡£¡£¡£RDQÐÂÐ͹â´ß»¯Íø_Ë®¿âÖÎÀí_ºÓÁ÷ÖÎÀí_Ë®Éú̬ÐÞ¸´_Ë®ÇéÐÎÖÎÀíÓëÐÞ¸´_Óιú¼Êub8

¡¡¡¡¾ÝϤ£¬£¬£¬£¬£¬£¬£¬½­ËÕÊ¡ÐÐÕþÇøÓòÄڵĽ­ºÓ¡¢ºþ²´¡¢Ô˺ӡ¢ÇþµÀ¡¢Ë®¿âµÈµØ±íË®ÌåºÍµØÏÂË®ÌåµÄÎÛȾ·ÀÖΣ¬£¬£¬£¬£¬£¬£¬ÊÊÓñ¾ÌõÀý¡£ ¡£¡£¡£¡£¡£RDQÐÂÐ͹â´ß»¯Íø_Ë®¿âÖÎÀí_ºÓÁ÷ÖÎÀí_Ë®Éú̬ÐÞ¸´_Ë®ÇéÐÎÖÎÀíÓëÐÞ¸´_Óιú¼Êub8

¡¡¡¡ÌõÀýÇ¿µ÷£¬£¬£¬£¬£¬£¬£¬Ë®ÎÛȾ·ÀÖÎÓ¦µ±¼á³ÖÔ¤·ÀΪÖ÷¡¢·ÀÖÎÍŽᡢ×ÛºÏÖÎÀíµÄÔ­Ôò£¬£¬£¬£¬£¬£¬£¬ÓÅÏȱ£»£» £» £»£»£»£»¤ÒûÓÃˮˮԴ£¬£¬£¬£¬£¬£¬£¬ÑÏ¿á¿ØÖÆ¹¤ÒµÎÛȾ¡¢³ÇÕòÉúÑÄÎÛȾ¡¢Å©ÒµÅ©´åÎÛȾ¡¢´¬²°¿Ú°¶ÎÛȾ£¬£¬£¬£¬£¬£¬£¬Æð¾¢ÍƽøÉú̬ÖÎÀí¹¤³Ì½¨É裬£¬£¬£¬£¬£¬£¬Ôö½øË®Éú̬ÇéÐÎÖÊÁ¿¸ÄÉÆ£¬£¬£¬£¬£¬£¬£¬Ô¤·À¡¢¿ØÖƺÍïÔÌ­Ë®ÇéÐÎÎÛȾºÍÉúÌ¬ÆÆËð¡£ ¡£¡£¡£¡£¡£RDQÐÂÐ͹â´ß»¯Íø_Ë®¿âÖÎÀí_ºÓÁ÷ÖÎÀí_Ë®Éú̬ÐÞ¸´_Ë®ÇéÐÎÖÎÀíÓëÐÞ¸´_Óιú¼Êub8

¡¡¡¡13ʰÈþ-ÎÞÎýÊÐÇøÌ«ºþÁ÷ÓòË®ÇéÐÎ×ÛºÏÖÎÀíRDQÐÂÐ͹â´ß»¯Íø_Ë®¿âÖÎÀí_ºÓÁ÷ÖÎÀí_Ë®Éú̬ÐÞ¸´_Ë®ÇéÐÎÖÎÀíÓëÐÞ¸´_Óιú¼Êub8

¡¡¡¡Ê¡¼¶×¨Ïî×ʽðºÍÏîÄ¿ÖÎÀíʵÑéϸÔòRDQÐÂÐ͹â´ß»¯Íø_Ë®¿âÖÎÀí_ºÓÁ÷ÖÎÀí_Ë®Éú̬ÐÞ¸´_Ë®ÇéÐÎÖÎÀíÓëÐÞ¸´_Óιú¼Êub8

¡¡¡¡Îª½øÒ»²½¹æ·¶ÎÞÎýÊÐÊÐÇøÌ«ºþÁ÷ÓòË®ÇéÐÎ×ÛºÏÖÎÀíÊ¡¼¶×¨Ïî×ʽð(ÒÔϼò³Æ“רÏî×ʽð”)ºÍÏîÄ¿ÖÎÀí£¬£¬£¬£¬£¬£¬£¬Ìá¸ßרÏî×ʽðʹÓü¨Ð§£¬£¬£¬£¬£¬£¬£¬ÎÞÎýÊвÆÎñ¾Ö¡¢ÊÐÉú̬ÇéÐξÖÐÞ¶©Ó¡·¢ÁË¡¶ÎÞÎýÊÐÇøÌ«ºþÁ÷ÓòË®ÇéÐÎ×ÛºÏÖÎÀíÊ¡¼¶×¨Ïî×ʽðºÍÏîÄ¿ÖÎÀíʵÑéϸÔò¡·(Îý²Æ¹æ©z2020©{1ºÅ£¬£¬£¬£¬£¬£¬£¬ÒÔϼò³Æ“¡¶ÊµÑéϸÔò¡·”)£¬£¬£¬£¬£¬£¬£¬Ðµġ¶ÊµÑéϸÔò¡·½«ÓÚ2021Äê1ÔÂ1ÈÕÆðʵÑé¡£ ¡£¡£¡£¡£¡£RDQÐÂÐ͹â´ß»¯Íø_Ë®¿âÖÎÀí_ºÓÁ÷ÖÎÀí_Ë®Éú̬ÐÞ¸´_Ë®ÇéÐÎÖÎÀíÓëÐÞ¸´_Óιú¼Êub8

¡¡¡¡Ð¡¶ÊµÑéϸÔò¡·¹²¶þÊ®¾ÅÌõ£¬£¬£¬£¬£¬£¬£¬°üÀ¨×ÜÔò¡¢×¨Ïî×ʽðÖ§³Ö¹æÄ£¡¢×¨Ïî×ʽðÉ걨ÉóºË¡¢×¨Ïî×ʽð·ÖÅÉ¡¢×¨Ïî×ʽðʹÓúÍÏîÄ¿ÖÎÀí¡¢¼àÊÓ¼ì²éÓ뼨ЧÆÀ¼Û¡¢¸½ÔòµÈÆßÕÂÄÚÈÝ¡£ ¡£¡£¡£¡£¡£RDQÐÂÐ͹â´ß»¯Íø_Ë®¿âÖÎÀí_ºÓÁ÷ÖÎÀí_Ë®Éú̬ÐÞ¸´_Ë®ÇéÐÎÖÎÀíÓëÐÞ¸´_Óιú¼Êub8

¡¡¡¡14ʰËÁ-Õã½­Ê¡¹¤³Ì½¨Éè±ê×¼RDQÐÂÐ͹â´ß»¯Íø_Ë®¿âÖÎÀí_ºÓÁ÷ÖÎÀí_Ë®Éú̬ÐÞ¸´_Ë®ÇéÐÎÖÎÀíÓëÐÞ¸´_Óιú¼Êub8

¡¡¡¡¡¶³ÇÕòÎÛË®´¦Öóͷ£³§ÔËÐÐÖÊÁ¿¿ØÖƱê×¼¡·RDQÐÂÐ͹â´ß»¯Íø_Ë®¿âÖÎÀí_ºÓÁ÷ÖÎÀí_Ë®Éú̬ÐÞ¸´_Ë®ÇéÐÎÖÎÀíÓëÐÞ¸´_Óιú¼Êub8

¡¡¡¡¡¶³ÇÕòÎÛË®´¦Öóͷ£³§ÔËÐÐÖÊÁ¿¿ØÖƱê×¼¡·ÎªÕã½­Ê¡¹¤³Ì½¨Éè±ê×¼£¬£¬£¬£¬£¬£¬£¬±àºÅΪDB33/T1213-2020,×Ô2021Äê1ÔÂ1ÈÕÆðÊ©ÐС£ ¡£¡£¡£¡£¡£RDQÐÂÐ͹â´ß»¯Íø_Ë®¿âÖÎÀí_ºÓÁ÷ÖÎÀí_Ë®Éú̬ÐÞ¸´_Ë®ÇéÐÎÖÎÀíÓëÐÞ¸´_Óιú¼Êub8

¡¡¡¡Îª¹æ·¶³ÇÕòÎÛË®´¦Öóͷ£³§ÔËÐÐÖÊÁ¿¿ØÖÆ£¬£¬£¬£¬£¬£¬£¬ÌáÉý³ÇÕòÎÛË®´¦Öóͷ£³§ÔËÐÐÖÊÁ¿ÖÎÀíˮƽ£¬£¬£¬£¬£¬£¬£¬Öƶ©±¾±ê×¼¡£ ¡£¡£¡£¡£¡£RDQÐÂÐ͹â´ß»¯Íø_Ë®¿âÖÎÀí_ºÓÁ÷ÖÎÀí_Ë®Éú̬ÐÞ¸´_Ë®ÇéÐÎÖÎÀíÓëÐÞ¸´_Óιú¼Êub8

¡¡¡¡15ʰÎé-Õã½­Ê¡¹¤³Ì½¨Éè±ê×¼RDQÐÂÐ͹â´ß»¯Íø_Ë®¿âÖÎÀí_ºÓÁ÷ÖÎÀí_Ë®Éú̬ÐÞ¸´_Ë®ÇéÐÎÖÎÀíÓëÐÞ¸´_Óιú¼Êub8

¡¡¡¡¡¶Å©´åÉúÑÄÎÛË®´¦Öóͷ£ÉèÊ©±ê×¼»¯ÔËάÆÀ¼Û±ê×¼¡·RDQÐÂÐ͹â´ß»¯Íø_Ë®¿âÖÎÀí_ºÓÁ÷ÖÎÀí_Ë®Éú̬ÐÞ¸´_Ë®ÇéÐÎÖÎÀíÓëÐÞ¸´_Óιú¼Êub8

¡¡¡¡Õã½­Ê¡¹¤³Ì½¨Éè±ê×¼¡¶Å©´åÉúÑÄÎÛË®´¦Öóͷ£ÉèÊ©±ê×¼»¯ÔËάÆÀ¼Û±ê×¼¡·ÓÚ¿ËÈÕÐû²¼£¬£¬£¬£¬£¬£¬£¬±àºÅΪDB33/T1212-2020£¬£¬£¬£¬£¬£¬£¬×Ô2021Äê1ÔÂ1ÈÕÆðÊ©ÐС£ ¡£¡£¡£¡£¡£RDQÐÂÐ͹â´ß»¯Íø_Ë®¿âÖÎÀí_ºÓÁ÷ÖÎÀí_Ë®Éú̬ÐÞ¸´_Ë®ÇéÐÎÖÎÀíÓëÐÞ¸´_Óιú¼Êub8

¡¡¡¡ÎªÔöǿũ´åÉúÑÄÎÛË®ÖÎÀí£¬£¬£¬£¬£¬£¬£¬¸ßË®Æ½ÍÆ½øÅ©´åÈ˾ÓÇéÐΣ¬£¬£¬£¬£¬£¬£¬¹æ·¶ÔËάµ¥Î»¶ÔÅ©´åÉúÑÄÎÛË®´¦Öóͷ£ÉèÊ©µÄÔËÐÐά»¤£¬£¬£¬£¬£¬£¬£¬ÌáÉýÔËάˮƽ£¬£¬£¬£¬£¬£¬£¬ÌØÖƶ©±¾±ê×¼¡£ ¡£¡£¡£¡£¡£RDQÐÂÐ͹â´ß»¯Íø_Ë®¿âÖÎÀí_ºÓÁ÷ÖÎÀí_Ë®Éú̬ÐÞ¸´_Ë®ÇéÐÎÖÎÀíÓëÐÞ¸´_Óιú¼Êub8

¡¡¡¡16ʰ½-¸£½¨Ê¡¡¶Å©´åÉúÑÄÎÛË®´¦Öóͷ£ÉèʩˮÎÛȾÎïÅŷűê×¼¡·RDQÐÂÐ͹â´ß»¯Íø_Ë®¿âÖÎÀí_ºÓÁ÷ÖÎÀí_Ë®Éú̬ÐÞ¸´_Ë®ÇéÐÎÖÎÀíÓëÐÞ¸´_Óιú¼Êub8

¡¡¡¡¸£½¨Ê¡Öƶ©³ǫ̈¡¶Å©´åÉúÑÄÎÛË®´¦Öóͷ£ÉèʩˮÎÛȾÎïÅŷűê×¼¡·(DB35/1869—2019)(ÒÔϼò³Æ¡¶±ê×¼¡·)£¬£¬£¬£¬£¬£¬£¬ÊÊÓô¦Öóͷ£¹æÄ£ÔÚ500¶Ö/ÈÕÒÔϵÄÅ©´åÉúÑÄÎÛË®´¦Öóͷ£ÉèÊ©£¬£¬£¬£¬£¬£¬£¬Ð½¨µÄÅ©´åÉúÑÄÎÛË®ÖÎÀíÉèÊ©½«Æ¾Ö¤±ê×¼Éè¼Æ¡¢½¨Éè;ÏÖÓÐÒѽ¨µÄ´¦Öóͷ£ÉèÊ©£¬£¬£¬£¬£¬£¬£¬×Ô2021Äê1ÔÂ1ÈÕÆðÖ´Ðб¾±ê×¼¡£ ¡£¡£¡£¡£¡£RDQÐÂÐ͹â´ß»¯Íø_Ë®¿âÖÎÀí_ºÓÁ÷ÖÎÀí_Ë®Éú̬ÐÞ¸´_Ë®ÇéÐÎÖÎÀíÓëÐÞ¸´_Óιú¼Êub8

¡¡¡¡´Ë´Î¸£½¨Ê¡Öƶ©³ǫ̈µÄ¡¶Å©´åÉúÑÄÎÛË®´¦Öóͷ£ÉèʩˮÎÛȾÎïÅŷűê×¼¡·×ÛºÏ˼Á¿Ê¡Å©´åÏÖʵºÍÏÖÓеľ­¼ÃÊÖÒÕÌõ¼þ£¬£¬£¬£¬£¬£¬£¬ÊµÑé·ÖÀà·ÖÇøÔ­Ôò¡£ ¡£¡£¡£¡£¡£²î±ðµØÇø¡¢²î±ð´¦Öóͷ£¹æÄ£Ö´Ðвî±ðÅŷűê×¼¡£ ¡£¡£¡£¡£¡£È磬£¬£¬£¬£¬£¬£¬¶Ô³öË®ÅÅÈë¢óÀ๦ЧˮÓò£¬£¬£¬£¬£¬£¬£¬ÒÔ¼°ºþ²´µÈ¹Ø±ÕË®Óò»òË®¿âµÈ°ë¹Ø±ÕË®ÓòµÄ´¦Öóͷ£ÉèÊ©£¬£¬£¬£¬£¬£¬£¬´ÓÑÏÖ´ÐÐÒ»¼¶±ê×¼;¶ÔÊÕÄÉË®ÌåË®ÖÊÒªÇ󲻸ߵĴ¦Öóͷ£ÉèÊ©£¬£¬£¬£¬£¬£¬£¬Ö´ÐÐÏà¶Ô¿íËɵĶþ¼¶±ê×¼¡£ ¡£¡£¡£¡£¡£¶ÔÒѾ­±¬·¢ºÚ³ôµÄË®Ì壬£¬£¬£¬£¬£¬£¬ÑÏ¿á¿ØÖÆ°±µªÖ¸±ê;¶ø¶Ô20¶Ö/ÈÕÒÔϵÄÉúÑÄÎÛË®´¦Öóͷ£ÉèÊ©Êʵ±·Å¿íÒªÇó¡£ ¡£¡£¡£¡£¡£RDQÐÂÐ͹â´ß»¯Íø_Ë®¿âÖÎÀí_ºÓÁ÷ÖÎÀí_Ë®Éú̬ÐÞ¸´_Ë®ÇéÐÎÖÎÀíÓëÐÞ¸´_Óιú¼Êub8

¡¡¡¡¸Ã±ê×¼Óë¡¶³ÇÕòÎÛË®´¦Öóͷ£³§ÎÛȾÎïÅŷűê×¼¡·Ïà±È£¬£¬£¬£¬£¬£¬£¬±¾±ê׼ѡȡµÄÖ¸±ê¸ü¾«¼ò£¬£¬£¬£¬£¬£¬£¬Ñ¡È¡ÁËËÄÏî±Ø¿ØÖ¸±êºÍÈýÏîÑ¡¿ØÖ¸±ê£¬£¬£¬£¬£¬£¬£¬¡¶±ê×¼¡··×ÆçζҪÇóÖÎÀíÉî¶È£¬£¬£¬£¬£¬£¬£¬ÃãÀøÎÛË®¾­ÓÉÊʶȴ¦Öóͷ£µÖ´ïÒ»¶¨»ØÓÿØÖƱê×¼ºó×ÊÔ´»¯Ê¹Ó㬣¬£¬£¬£¬£¬£¬ÔÚÓÐÌõ¼þµÄµØ·½£¬£¬£¬£¬£¬£¬£¬Í¨¹ýÅ©Ìï¡¢ÁÖµØÏûÄÉÉúÑÄÎÛË®Öеĵª¡¢Á×ÒòËØ¡£ ¡£¡£¡£¡£¡£RDQÐÂÐ͹â´ß»¯Íø_Ë®¿âÖÎÀí_ºÓÁ÷ÖÎÀí_Ë®Éú̬ÐÞ¸´_Ë®ÇéÐÎÖÎÀíÓëÐÞ¸´_Óιú¼Êub8

¡¡¡¡17ʰÆâ-ºÓ±±Ê¡¡¶Å©´åÉúÑÄÎÛË®Åŷűê×¼¡·RDQÐÂÐ͹â´ß»¯Íø_Ë®¿âÖÎÀí_ºÓÁ÷ÖÎÀí_Ë®Éú̬ÐÞ¸´_Ë®ÇéÐÎÖÎÀíÓëÐÞ¸´_Óιú¼Êub8

¡¡¡¡2020Äê12ÔÂ28ÈÕ£¬£¬£¬£¬£¬£¬£¬ºÓ±±Ê¡µØ·½±ê×¼¡¶Å©´åÉúÑÄÎÛË®Åŷűê×¼¡·Òѱ¨¾­Ê¡Õþ¸®ÔÞ³ÉÐû²¼£¬£¬£¬£¬£¬£¬£¬×Ô2021Äê3ÔÂ1ÈÕÆðʵÑé¡£ ¡£¡£¡£¡£¡£RDQÐÂÐ͹â´ß»¯Íø_Ë®¿âÖÎÀí_ºÓÁ÷ÖÎÀí_Ë®Éú̬ÐÞ¸´_Ë®ÇéÐÎÖÎÀíÓëÐÞ¸´_Óιú¼Êub8

¡¡¡¡´Ë±ê×¼½«Ë®ÎÛȾÎïµÄÅÅ·Å¿ØÖÆÒªÇóƾ֤ÎÛË®ÔÙʹÓÃ;¾¶¡¢ÅÅÏò³ÇÕòÏÂË®µÀ¡¢ÅÅÏòµØ±íË®Ìå¾ÙÐзÖÀà¡£ ¡£¡£¡£¡£¡£ÓÅ»¯Á˱ê×¼·Ö¼¶£¬£¬£¬£¬£¬£¬£¬Í¬Ê±×÷·ÏÁËÅ©´å¾­¼ÃˮƽµÄ·ÖÀ࣬£¬£¬£¬£¬£¬£¬½«Ô­±ê×¼Ò»¼¶A¡¢Ò»¼¶BºÍ¶þ¼¶µ÷½âΪһ¼¶¡¢¶þ¼¶ºÍÈý¼¶;×÷·ÏÁËÔ­±ê×¼Èý¼¶ÏÞÖµ¡£ ¡£¡£¡£¡£¡£RDQÐÂÐ͹â´ß»¯Íø_Ë®¿âÖÎÀí_ºÓÁ÷ÖÎÀí_Ë®Éú̬ÐÞ¸´_Ë®ÇéÐÎÖÎÀíÓëÐÞ¸´_Óιú¼Êub8

Ïà¹Ø¹¤³Ì°¸Àý
Ïà¹ØÐÂÎÅÍÆ¼ö
¡¾ÍøÕ¾µØÍ¼¡¿¡¾sitemap¡¿